Abstract
Background
Artificial intelligence (AI) has emerged as a transformative force in orthopedic rehabilitation, yet the field lacks a comprehensive bibliometric overview. This study aims to quantify research trends, key contributors, and emerging hotspots in AI applications for orthopedic rehabilitation from 2016 to May 2025.
Objective
To provide a comprehensive bibliometric analysis of AI applications in orthopedic rehabilitation, identifying research trends, key contributors, and emerging hotspots to guide future research directions.
Methods
We retrieved 1866 English-language articles and reviews from the Web of Science Core Collection using predefined AI-and-orthopedic rehabilitation search terms. Bibliometric and visualization analyses were performed with CiteSpace and VOSviewer to map collaborations, co-citation relationships, and keyword co-occurrence patterns.
Results
Annual publication output exhibited exponential growth, with a pronounced increase beginning in 2018. The United States and China dominated research output. Friedrich Alexander University Erlangen–Nuremberg emerged as the top institution, and Bjoern M. Eskofier was the most cited author. Core publication venues included Sensors and IEEE-affiliated journals. Keyword clustering identified four major hotspots: gait analysis, motion capture, feature extraction, and fall risk and recent citation bursts in terms such as “pressure sensor” and “lower extremity.”
Conclusions
Identified hotspots and emerging trends offer guidance for future investigations, despite limitations related to database and language scope. This bibliometric analysis provides a foundation for deeper AI integration in orthopedic rehabilitation.
Keywords
Highlights
First bibliometric overview of AI in orthopedic rehabilitation: This study compiles and structures scattered research into a single, clear map.
Key research hotspots identified: We reveal four main themes—gait analysis, motion capture, feature extraction, and fall-risk and highlight emerging areas like pressure sensors and lower-extremity studies.
Global collaboration patterns mapped: The analysis shows tight cooperation among US, Chinese, and German institutions, pinpointing leading centers such as FAU and the Chinese Academy of Sciences.
Actionable guidance for clinical use and funding: By identifying top journals and influential authors, our findings help direct resources and research efforts toward the most impactful AI applications in rehabilitation.
Introduction
Musculoskeletal disorders have emerged as the fourth largest contributor to the global disease burden, affecting over 1.71 billion people and accounting for more than 50% of chronic disease cases in individuals over the age of 50. 1 These disorders represent the leading cause of physical disability worldwide, responsible for approximately 15–20% of all disability-adjusted life years (DALYs). 2 Osteoarthritis of the hip and knee alone contributes to 6% of the total global disability-related health loss, 3 and it is projected that the DALYs associated with musculoskeletal conditions will increase by 51.5% by the year 2050. 4 Concurrently, the incidence of sports-related injuries has been rising sharply among younger populations, with a substantial number of new orthopedic injuries reported annually.5–7
In recent years, the rapid advancement of artificial intelligence (AI) technologies has led to transformative breakthroughs in the fields of orthopedics and orthopedic rehabilitation. In orthopedic imaging analysis, convolutional neural network (CNN) models can now identify complex fracture types within milliseconds, achieving accuracy rates exceeding 97%.8–11 Orthopedic surgical robots, powered by AI algorithms, analyze preoperative multimodal imaging data such as computed tomography (CT) and magnetic resonance imaging (MRI) to construct three-dimensional skeletal models of patients. These systems utilize real-time navigation to optimize motion control paths, significantly improving surgical precision while reducing intraoperative risk.12–14 In the domain of personalized rehabilitation, AI can integrate individual patient data, including imaging and clinical records to generate customized rehabilitation plans, thereby enhancing both the effectiveness and efficiency of rehabilitation interventions.15–17
While several reviews have focused on specific technologies or application areas, such as deep learning algorithms in imaging analysis or human–machine interaction in surgical robotics, there remains a lack of comprehensive bibliometric analyses that map the evolution and interdisciplinary collaboration patterns of the AI-orthopedic rehabilitation field as a whole. To address this deficiency, the present study employs scientifically validated bibliometric methods18,19 to quantitatively analyze the development trajectory of AI applications in orthopedics and orthopedic rehabilitation.
Methods
Data source and search strategy
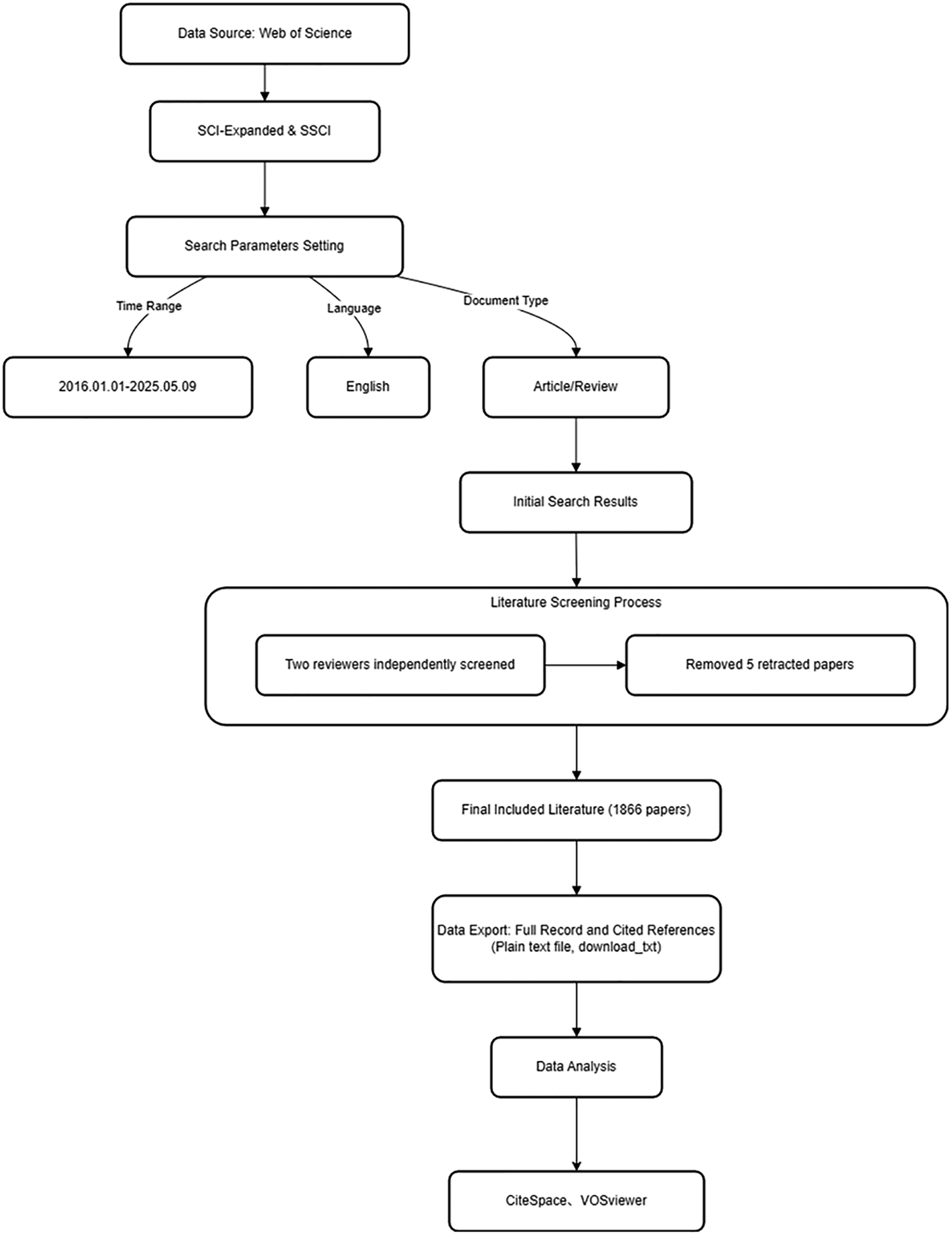
The literature included in this study was retrieved from the Web of Science (WoS) database, which is a multidisciplinary, high-quality academic database that indexes journals and conference proceedings worldwide. WoS provides robust tools for literature retrieval and analysis and is widely regarded as the primary choice for bibliometric research.20,21 We focused on research trends over the past decade. The search was conducted within the SCI-Expanded and Social Science Citation Index collections of WoS. The retrieval strategy was defined as follows: TS = ((“artificial intelligence” OR “AI” OR “machine learning” OR “deep learning” OR “neural network*” OR “computer vision” OR “natural language processing” OR “predictive model*” OR “robotic assist*” OR “image analysis” OR “wearable sensor*” OR “motion capture” OR “decision support system*”) AND (“orthopedic rehab*” OR “orthopaedic rehab*” OR “bone rehab*” OR “fracture rehab*” OR “joint replacement rehab*” OR “spinal rehab*” OR “osteoporosis rehab*” OR “post-surgical rehab*” OR “musculoskeletal rehab*” OR “sports injury rehab*” OR “mobility training” OR “gait analysis” OR “prosthetic rehab*” OR “orthotic device*” OR “post-traumatic rehab*”)) NOT TS = (“dental” OR “cancer” OR “cardiovascular” OR “pediatric” OR “veterinary”). The time span was limited from 1 January 2016 to 9 May 2025. Only English-language publications were included, and document types were restricted to articles and reviews.
This study employed a dual independent screening process. Two investigators independently assessed the literature according to the predefined inclusion/exclusion criteria. Any discrepancies in screening results were resolved through consensus meetings. In cases where disagreements persisted, a third reviewer was consulted to make a final decision. Inter-rater reliability was evaluated using Cohen's kappa coefficient (k = 0.87), indicating a high level of agreement and ensuring the robustness of the screening process. After removing five retracted papers, a total of 1866 articles were retained. Full records and cited references for these articles were exported in “Plain Text” format, using the “Full Record and Cited References” export option, and saved as a “download_txt” file. The raw dataset—including the WoS article list, exported files, and output from CiteSpace and VOSviewer—has been deposited in the Zenodo repository (DOI: 10.5281/zenodo.17032417) under open-access terms to facilitate verification and reuse by the research community. This study strictly adhered to the Preferred Reporting Items for Systematic Reviews and Meta-Analyses Extension for Scoping Reviews (PRISMA-ScR) guidelines, which provide a comprehensive framework for bibliometric reporting. The guidelines encompass the entire research process—including study design, literature search, data processing, and results presentation—making them highly suitable for the present bibliometric analysis focusing on the application of AI in orthopedic rehabilitation. Adherence to these standards effectively ensures the reproducibility of the research and the credibility of its findings. For details, please refer to Supplemental Table 1.
Data analysis
In this study, quantitative and visual analyses were performed using CiteSpace, VOSviewer. VOSviewer focuses on analyzing key bibliographic information of publications and can be used to construct collaboration networks, co-citation networks, and co-occurrence networks. In such networks, node size represents the number of publications, line thickness indicates the strength of connections, and node color differentiates between clusters or time slices. 22 CiteSpace specializes in basic scientific literature analysis and is an effective tool in the field of data visualization and scientometrics. 23 CiteSpace was utilized to generate knowledge maps and citation pathways, as well as to detect citation bursts of references and keywords. Through these metrics, this study effectively identified the core themes, recent advances, and emerging trends in AI applications within orthopedic rehabilitation. Specifically, VOSviewer (1.6.19) and CiteSpace (6.2.2) software were used to visualize and analyze the AI-related literature in orthopedic rehabilitation from the WoS Core Collection. Publications screening flowchart is given in Figure 1.

Publications screening flowchart.
Results
Annual publication growth trend
A total of 1866 relevant publications were included in this bibliometric analysis, spanning the years 2016 to 2025. Among these, 1735 were original research articles and 131 were review papers. Collectively, these publications cited 19,127 references, with 17,874 remaining after the removal of self-citations. Overall, the dataset yielded 32,124 total citations and 27,350 net citations, resulting in an average of 17.12 citations per article.
The annual trends in publication volume and citation frequency exhibited a steady upward trajectory (Figure 2). Notably, a marked increase was observed starting in 2018, likely driven by breakthroughs in deep learning algorithms and the increasing adoption of orthopedic digital technologies such as 3D printing and intelligent prosthetics. This sustained growth in both the number of publications and citation counts reflects the rising academic attention to this field and underscores the accelerating transition of AI technologies in orthopedic rehabilitation from theoretical research to clinical implementation. The publication trend aligns approximately with an exponential growth model, described by the predictive equation

Trends in the growth of publications.
Country and regional distribution of publications
An analysis of the country and regional distribution of publications in the field of AI applied to orthopedic rehabilitation reveals several key characteristics. In terms of publication volume, the United States ranks first with 335 articles, followed closely by China with 291 publications. Italy, Germany, and the United Kingdom occupy the third to fifth positions, with 178, 175, and 173 publications, respectively. Regarding citation impact, papers from the United States have been cited a total of 6672 times, with an average of 366.34 citations per article, indicating high academic influence and recognition. Chinese publications have received a total of 3927 citations, with an average of 307.82 citations per article, also reflecting substantial academic impact. In terms of the average year of publication, most countries, including the United States and China, concentrate around 2020–2021. This suggests that the past 3–4 years have been a period of rapid development and increasing research interest in this field. Notably, India shows an average publication year of 2022.3, indicating a relatively late entry into the field but a strong upward trajectory in research activity. From the perspective of total link strength (TLS), the United States exhibits the highest TLS value of 195, highlighting its extensive research network and strong collaborative connections in the field (Figure 3, Table 1).

Collaboration network of countries or regions.
Top 10 countries based on the total number of publications for 2016 to 2025.
Avg. citations: average citations; Avg. pub. year: average publication year; TLS: total link strength.
Institutional contributions
Figure 4 presents a visualized analysis of institutional publication output and clustering. In the visualization, node size corresponds to the number of publications, line thickness represents the strength of collaboration, and node color indicates different clusters. A total of 73 institutions each contributed more than eight publications, collectively accounting for 846 articles, or 45.34% of the total dataset. The top 10 institutions alone published 203 articles, representing 10.88% of the total output. These leading contributors are predominantly research and clinical institutions that maintain close collaborative relationships. Specifically, Friedrich Alexander University Erlangen–Nuremberg (FAU) ranks first with 41 publications, a total citation count of 1,205, an average of 57.37 citations per article, an average publication year of 2020.98, and a TLS of 57. These indicators reflect FAU's strong academic influence and broad collaborative network in the field. The Chinese Academy of Sciences and the Swiss Federal Institute of Technology follow with 23 and 22 publications, respectively, garnering 413 and 263 citations. Although the United States leads in total publication volume, its institutional output is more dispersed, with relatively fewer articles per institution. This suggests a need for enhanced inter-institutional collaboration within the United States to consolidate influence and foster cohesive research development in this domain (Table 2).

Collaborative network of institutions.
Top 10 institutions ranked by number of publications.
UK: United Kingdom.
Author analysis
Figure 5 employs VOSviewer visualization to display authors who have contributed at least five publications in the field of AI for orthopedic rehabilitation. In total, 34 authors are represented and clustered into four distinct groups, each denoted by a different color. The top 10 scholars in this domain have collectively published 148 articles, accounting for 8.77% of all publications, and have accrued a total of 4688 citations (Table 3). A closer examination of the co-authorship network reveals that the research landscape is predominantly driven by European investigators, with German researchers occupying the core positions. Notably, Bjoern M. Eskofier, Heiko Gassner, Jochen Klucken, and Felix Klugeall affiliated with institutions in Germany rank among the most prolific authors and demonstrate substantial academic impact. For example, Bjoern M. Eskofier has been cited 1189 times, underscoring his prominent influence in this field. In addition, William R. Taylor from Switzerland and Mazza, Claudia from the United Kingdom, though contributing fewer publications, have achieved 133 and 287 citations respectively, reflecting their notable contributions to specific research topics. They form a tightly interconnected collaboration network, with FAU and its affiliated institutions serving as central hubs.

Collaborative network of authors.
Top 10 authors ranked by number of publications.
FAU: Friedrich Alexander University Erlangen–Nuremberg.
Journal analysis
Total of 52 journals have published more than six articles in the field (see the journal co-citation map in Figure 6). In analyzing research trends on AI applications in orthopedic rehabilitation, several high-impact journals were identified. Table 4 lists the leading journals along with relevant metrics. Among these, sensors stand out with the highest number of publications related to AI in orthopedic rehabilitation, totaling 300 articles. It is also the most cited journal in this domain, with 5837 citations and an average of 306.65 citations per article, indicating that its published works have significant impact and are widely recognized by scholars in the field. In addition, IEEE Sensors Journal, Frontiers in Bioengineering and Biotechnology, and IEEE Transactions on Neural Systems and Rehabilitation Engineering are all classified as JCR Q1 journals. The IEEE series journals, specifically IEEE Sensors Journal and IEEE Transactions on Neural Systems and Rehabilitation Engineering, focus on sensor technologies and neural rehabilitation engineering, offering critical support for technical applications of AI in orthopedic rehabilitation. Collectively, these journals form the core publication platforms for this field, covering a broad spectrum of research topics and furnishing researchers with vital channels for academic exchange and knowledge dissemination.

Bibliographic coupling analysis of journals.
Top 10 journals in terms of the number of published papers.
US: United States; UK: United Kingdom.
Keyword analysis
In bibliometric analysis, VOSviewer is employed for keyword co-occurrence analysis, which visualizes high-frequency keywords to reveal research hotspots and inter-topic relationships, thereby helping researchers grasp the core content of the field. CiteSpace, on the other hand, excels at keyword clustering: it groups keywords by theme or time period to clearly display the knowledge structure and its evolution, facilitating the identification of emerging trends and research frontiers. Based on VOSviewer's co-occurrence analysis of keywords (Figure 7(A)), as of 9 May 2025, a total of 176 keywords appeared at least 15 times. Among these, “gait analysis,” “walking,” and “kinematics” rank among the highest frequency terms. VOSviewer partitions these high-frequency keywords into five distinct clusters, revealing preliminary differentiation of research themes within the field.

(A) Co-occurrence analysis of keywords. (B) Cluster analysis of keywords.
A further deep clustering analysis was performed in CiteSpace using the log-likelihood ratio algorithm (Figure 7(B)). This analysis generated nine cluster modules, with a modularity Q-value of 0.4162 and a silhouette S-value of 0.7182, both exceeding the thresholds for significant clustering (Q > 0.3 and S > 0.5). These values indicate that the publications within each cluster exhibit high internal homogeneity. The largest cluster, labeled #0, centers around the theme “motion capture,” while other prominent research directions such as “feature extraction” (#1) and “fall risk” (#2) highlight the central role of digital health and rehabilitation technology innovations in current AI–orthopedic rehabilitation research.
CiteSpace also identifies keyword bursts, which indicate a rapid increase in the frequency and impact of specific terms during particular time intervals. These bursts reflect the emergence of new research hotspots and the evolving trajectory of the field. Figure 8 presents the top 25 keywords with the strongest citation bursts. In the burst visualization, the left end of each red line marks the first year the keyword appeared, and the right end denotes the point at which community attention to that term began to wane. Newly emerging terms such as “pressure sensor,” “lower extremity,” and “task analysis” continue to exhibit strong bursts, representing future research hotspots and trends.

Top 25 keywords with the strongest citation bursts.
Reference analysis
In bibliometric studies, co-citation analysis is an important method for uncovering latent relationships and the underlying knowledge structure among academic publications. Co-citation analysis constructs a network of cited references, enabling researchers to understand how knowledge in a given field is organized and evolves over time. By examining the frequency with which two documents are cited together, one can assess their influence and importance within the field. Figure 9 depicts the co-citation map of publications that have been cited at least 30 times; a total of 94 such documents are included in the visualization.

A network diagram of co-cited references.
Figure 10 presents the “Top 25 References with the Strongest Citation Bursts,” which refers to those publications whose citation frequency surged dramatically within a specific time interval. These burst references typically reflect emerging hotspots or trends, indicating that they have received widespread attention in the scholarly community. Among the most recent burst references is “OpenPose: Realtime Multi-Person 2D Pose Estimation Using Part Affinity Fields”. 24 OpenPose introduces a real-time, multi-person 2D pose estimation approach based on Part Affinity Fields. By simultaneously predicting the positions of human keypoints and the vector fields that encode limb associations, this method effectively addresses the challenge of keypoint matching in crowded or occluded scenes, achieving high-precision, real-time pose detection for multiple individuals. Another notable burst publication is “Human Gait Analysis in Neurodegenerative Diseases: A Review.” 25 It focuses on the roles of computer vision, wearable sensors, and deep learning algorithms in early disease detection, differential diagnosis, and monitoring disease progression. The third emerging burst reference is “Wearable Sensor-Based Real-Time Gait Detection: A Systematic Review.” 26 This systematic review explores the application of wearable sensors in real-time gait detection, with emphasis on the advantages of combining inertial measurement units and insole pressure sensors.

Top 25 the strongest citation bursts.
Discussion
Through systematic analysis, research hotspots and emerging trends can be identified, providing guidance for future investigations. Moreover, bibliometric metrics quantitatively assess research trajectories and influence, helping scholars to navigate developmental directions and catalyze innovation and application of AI technologies in orthopedic rehabilitation. As the first bibliometric study in this domain, our work lays a foundation for subsequent research, fostering deeper integration and development of AI in orthopedic rehabilitation.
Analysis of visualization results
We quantified and visualized the research landscape of AI in orthopedic rehabilitation from multiple perspectives. The country-level analysis revealed that the United States, China, Italy, and Germany are the major contributors, each with distinct research emphases. For instance, US studies predominantly focus on AI-driven optimization of postoperative rehabilitation strategies, especially for personalized exercise prescription generation and treatment outcome monitoring.27,28 Chinese research largely targets AI applications in orthopedic imaging analysis, particularly for fracture detection, classification, and preoperative planning. 29 German investigators lead in robot-assisted rehabilitation, with emphasis on restoring motor function in patients with neurological and orthopedic injuries. 30 Institutional analysis highlighted the distributions of FAU, Chinese Academy of Sciences, and other centers, underscoring their roles and influence in advancing this field. The author-level analysis identified prolific researchers, such as Bjoern M. Eskofier, Heiko Gassner and their collaborative networks, offering a potential roadmap for academic exchange and cooperation. Keyword co-occurrence and clustering analyses precisely located current research hotspots, gait analysis, kinematics, motion capture, feature extraction, and traced their evolution, mapping the field's frontiers and developmental trajectory. Co-citation analysis further highlighted core publications and milestone studies, providing essential reference points for new researchers.
In-depth analysis of research hotspots
Gait analysis
Gait analysis is one of the cornerstone techniques in orthopedic rehabilitation and remains a major research focus. AI methods—particularly machine learning algorithms—enable precise extraction and analysis of gait features. CNN can extract characteristic frames from gait videos, identifying key gait cycle phases and providing objective information for diagnosing gait abnormalities.31–33 The advent of wearable devices has made gait monitoring more convenient and real-time. These sensors, typically mounted on the ankle or knee, employ embedded inertial measurement units (IMU) to capture gait data continuously. IMU systems transmit spatiotemporal parameters (e.g. stride length, cadence) and joint kinematic information (e.g. angular velocity, acceleration) via Bluetooth to mobile devices, allowing clinicians to remotely analyze gait patterns.34,35 Such devices not only enhance data collection convenience but also enable patients to perform daily activities in naturalistic environments, yielding more ecologically valid gait data. 36
Motion capture
From a technical standpoint, motion capture systems leverage optical, inertial, or hybrid sensing modalities to accurately record joint trajectories in three-dimensional space, thus providing quantitative data for rehabilitation protocols. For example, optical motion capture systems, founded on computer vision principles, place reflective markers on a patient's body. Cameras track these markers in real time, reconstructing movement trajectories and posture to generate objective, quantitative assessments for therapists.37,38 Rehabilitation therapists can then use these precise data to assess functional impairment levels and adjust training regimens, such as modifying exercise intensity or optimizing exercise sequences, thereby significantly enhancing the specificity and efficacy of therapy. For postoperative fracture patients, therapists may progressively increase training difficulty and complexity based on insights from motion capture metrics. Expanding the application scope, motion capture integrated with virtual reality (VR) and augmented reality (AR) technologies is opening novel pathways for rehabilitation.39,40 In VR/AR environments, patients can engage in gamified tasks or simulations that combine rehabilitation exercises with interactive entertainment, increasing engagement and adherence.
Feature extraction
During rehabilitation monitoring, AI techniques can extract critical features from multidimensional datasets to support quantitative assessment of recovery progress. For example, in biomechanical signal analysis, AI algorithms can extract electromyography features, such as muscle activation patterns and intensity to evaluate muscle function restoration. Through efficient feature extraction (time-domain, frequency-domain, synergy analysis), dynamic pattern recognition and quantitative metrics, AI provides objective and real-time tools to assess muscle recovery.41–43 Similarly, in medical imaging, AI can analyze X-ray, CT, or MRI images to extract features of bone architecture and joint spaces, enabling monitoring of fracture healing and osteoarthritis progression. Deep learning models can automatically detect fracture location and classification on radiographs, substantially improving diagnostic accuracy, especially for occult fractures and injuries in complex anatomical regions. 44 AI also reconstructs three-dimensional skeletal models from CT and MRI data, quantifying bone mineral density and trabecular structure, thereby providing objective metrics for osteoporosis screening and metabolic bone disease evaluation. By analyzing callus formation rates and mineralization density, AI can assess fracture healing stages.45,46 These feature extraction methods not only enhance the precision of rehabilitation monitoring but also facilitate early warning for potential complications.
Fall-risk assessment and prevention
Clinically, orthopedic patients particularly elderly individuals with fractures, osteoporosis, or those in postoperative rehabilitation, face elevated fall risk due to impaired limb function and decreased balance. Falls can lead to secondary fractures or wound dehiscence, prolonging recovery timelines. 47 By employing support vector machine (SVM) algorithms, features such as lower-limb joint-angle variations, stride length, and cadence captured via motion capture systems can effectively differentiate high-fall-risk from low-fall-risk populations, providing early warnings for personalized rehabilitation planning. 48 In fall-prevention strategies, smart insoles and wearable inertial sensors can monitor daily plantar pressure distribution, body posture, and movement patterns in real time. 49 Additionally, AI algorithms applied to long-term monitoring data can uncover latent patterns of fall risk, furnishing the basis for individualized prevention strategies. AI-driven VR and AR technologies also innovate fall-prevention training by providing immersive balance exercises and interactive scenarios that challenge and improve postural stability. 50
Technical methods and application innovations
AI-assisted diagnosis and surgical precision
In orthopedic diagnosis, AI systems can combine image recognition with pathological features for prognostic prediction. Transfer learning-based CNN models can analyze spinal CT images within 10 s, identifying vertebral fractures, spinal canal stenosis, and other lesions, reducing missed diagnoses by approximately 40% compared to manual interpretation. 51 In surgical planning, AI integrated with 3D printing constructs individualized prosthesis design systems. Deep learning algorithms simulate the biomechanical impact of various implant options, automatically recommending optimal prosthesis type and insertion angle. Statistical modeling of knee joint anatomical features composes a database that minimizes mismatches between standardized implants and patient anatomy 52 . AI-driven automated processing of CT data for 3D reconstruction significantly improves osteotomy plane localization accuracy. When combined with robot-assisted surgery, mechanical axis deviation can be maintained within the target range, enhancing surgical precision. 53
Iteration of data analysis algorithms
At the algorithmic level, traditional machine learning methods—such as SVMs and random forests, play a vital role in feature engineering. 54 Deep learning techniques excel at processing unstructured data: CNN optimized with residual network architectures have outperformed manual interpretation in fracture detection on radiographs and intervertebral disc lesion grading on MRI scans. Unsupervised learning algorithms, such as clustering and principal component analysis show great potential in data clustering and pattern discovery, enabling researchers to identify patient subgroups and disease phenotypes from large datasets. 55
Multimodal data fusion
For biomechanical data acquisition, optical motion capture systems record joint trajectories with millimeter-level accuracy, supplying foundational data for gait analysis and range-of-motion assessments. Physiological signal acquisition has also advanced: pressure sensor arrays can quantify plantar pressure distribution in real time, revealing load abnormalities and balance risks during gait. Surface electromyography sensors combined with wavelet transform techniques capture muscle activation timing and fatigue states with high precision, providing electrophysiological evidence for diagnosing movement dysfunctions. 56 Medical imaging data acquisition and processing techniques have concurrently evolved. High-resolution CT/MRI, combined with three dimensional reconstruction algorithms, construct individualized musculoskeletal models. 57 Current research efforts explore various fusion strategies to enhance integration efficacy, and deep learning approaches are employed to automatically learn correlations and features across modalities, thereby reducing fusion complexity.
Challenges and opportunities
Despite substantial progress, AI applications in orthopedic rehabilitation continue to encounter several technical challenges. Limited generalizability of AI models poses another hurdle: due to individual patient variability and disease heterogeneity, models trained on one dataset may not perform consistently across different cohorts. Additionally, the lack of interpretability in AI systems restricts clinical adoption. 58 Clinicians and patients often need to understand the decision-making processes of AI models to trust and accept their recommendations.
Nevertheless, AI in orthopedics and orthopedic rehabilitation also presents numerous development opportunities. With the continuous accumulation of medical big data, AI models now have access to richer training resources. These datasets include not only clinical records but also imaging, genomic, and other multimodal information, opening new possibilities for optimizing AI models. In the future development of orthopedic rehabilitation, digital twin technology is expected to serve as a pivotal enabler for advancing precision and personalized rehabilitation. As a virtual counterpart of the patient's musculoskeletal system, the digital twin can integrate preoperative imaging data and intraoperative real-time monitoring information to construct an individually tailored biomechanical model capable of dynamic updating.59,60 By continuously incorporating motion trajectories and physiological signals captured via wearable sensors, the digital twin enables real-time calibration between the virtual model and the physical patient. It thereby allows dynamic prediction of potential rehabilitation-related complications, such as joint adhesion and muscle imbalance, facilitating a shift from empirical adjustments to data-driven anticipation. 61 This transformative approach promises to establish a new paradigm in orthopedic rehabilitation. As technologies evolve, AI is poised to play an increasingly pivotal role in orthopedic rehabilitation, delivering more precise and efficient treatments to patients.
Limitations
Several limitations in data collection and analysis may affect the comprehensiveness and accuracy of this study's findings and should be considered when interpreting the results. First, regarding data sources, we analyzed only publications indexed in the WoS database. The exclusive reliance on the WoS database may introduce selection biases, as WoS exhibits a well-documented inclination toward indexing publications from Western regions, provides comparatively limited coverage of non-English literature, and offers less comprehensive representation in engineering and technology—particularly when contrasted with databases such as Scopus or IEEE Xplore. Consequently, research contributions from Asian countries, innovative findings published in non-English languages, and certain rehabilitation engineering developments may be underrepresented, potentially affecting the generalizability and completeness of the findings. Furthermore, the absence of automated validation of reference DOI accuracy and bibliographic details introduces a risk of data inaccuracies that could influence the robustness of citation analyses, clustering outcomes, and research hotspot identification. Second, our inclusion criteria were constrained by language and time frame: only English-language articles published within the past ten years were considered. Third, technical restrictions in data processing also introduced potential biases. When using bibliometric analysis software, limitations such as an inability to flexibly modify case formatting or abbreviations, as well as constraints on threshold settings and pruning methods, may have led to incomplete display or arbitrary truncation of certain data. Last, a further limitation of this study is that the bibliometric analysis protocol was not preregistered, which may constrain the predetermined methodology and reduce overall transparency. To enhance reproducibility and methodological rigor in future bibliometric research, we recommend preregistering the study protocol via platforms such as the Open Science Framework (OSF).
Conclusion
By employing bibliometric analysis and visualization tools, this study comprehensively examined the research status and evolving trends of AI applications in orthopedic rehabilitation over the past decade. Analysis of high-frequency keywords, clustering, and burst detection highlighted gait analysis, motion capture, feature extraction, and fall-risk assessment as core hotspots, underscoring the central role of digital health innovations. Furthermore, we discussed the applications of machine learning algorithms, wearable sensor technologies, and multimodal data fusion. Despite limitations related to a single data source, language, and time frame, our findings provide a foundational reference and direction for future research on AI in orthopedic rehabilitation.
Supplemental Material
sj-docx-1-dhj-10.1177_20552076251397432 - Supplemental material for Decade-long insights into AI for orthopedic rehabilitation mapping research networks and future trajectories
Supplemental material, sj-docx-1-dhj-10.1177_20552076251397432 for Decade-long insights into AI for orthopedic rehabilitation mapping research networks and future trajectories by Jinghui Huang, Ying Li and Fanfu Fang in DIGITAL HEALTH
Footnotes
Abbreviations
Author contributions
Jinghui Huang had full access to all the data in the study and took responsibility for the integrity of the data and the accuracy of the data analysis. Ying Li: concept and design and acquisition, analysis, or interpretation of data; Fanfu Fang: critical revision of the manuscript for important intellectual content; Jinghui Huang and Ying Li: statistical analysis; Fanfu Fang: supervision.
Funding
The authors disclosed receipt of the following financial support for the research, authorship, and/or publication of this article: This work was supported by the National Key Research and Development Program of China, 2019YFC1711803 and National Health Commission of the People's Republic of China, SZ2024HL010.
Declaration of Conflicting Interests
The authors declared no potential conflicts of interest with respect to the research, authorship, and/or publication of this article.
Guarantor
Jinghui Huang, Ying Li, Fanfu Fang.
Supplemental material
Supplemental material for this article is available online.
References
Supplementary Material
Please find the following supplemental material available below.
For Open Access articles published under a Creative Commons License, all supplemental material carries the same license as the article it is associated with.
For non-Open Access articles published, all supplemental material carries a non-exclusive license, and permission requests for re-use of supplemental material or any part of supplemental material shall be sent directly to the copyright owner as specified in the copyright notice associated with the article.
