Abstract
Work plays a crucial role in rising social inequalities, which refer to unequal opportunities and rewards for different social groups. Whereas the conventional view of workplaces as meritocracies suggests that work is a conduit for social equality, we unveil the ways in which workplaces contribute to the accumulation of social inequality. In our cumulative social inequality in workplaces (CSI-W) model, we outline how initial differences in opportunities and rewards shape performance and/or subsequent opportunities and rewards, such that those who receive more initial opportunities and rewards tend to receive even more over time. These cumulative social inequality dynamics take place via nine different mechanisms spanning four different levels (individual, dyadic, network, and organizational). The CSI-W indicates that the mechanisms interact, such that the social inequality dynamics in workplaces tend to (a) exacerbate social inequalities over time, (b) legitimate social inequalities over time, and (c) manifest themselves through everyday occurrences and behaviors.
I can’t get a car ‘Cause I ain’t got a job I can’t get a job ‘Cause I ain’t got a car
In September 2015, the United Nations adopted a set of 17 global goals to end poverty, protect the planet, and ensure prosperity for all (United Nations, 2018). Two of these goals (Goal 5: gender equality and Goal 10: reduced inequality) involve diminishing social inequality, which refers to group-based differences in opportunities and rewards. In capitalist societies, workplaces are considered to be the major vehicles for achieving these goals. In line with the ideal of the “American Dream,” workplaces are believed to represent meritocratic environments where workers, regardless of their background, can overcome any deprived situation they may find themselves in. By offering opportunities and rewards based on workers’ contributions, workplaces are expected to dissolve initial inequalities in opportunities and rewards, thereby enabling social mobility and reducing or breaking broad societal patterns of stratification (Pitesa & Pillutla, 2019).
This view of workplaces as meritocracies has been challenged by numerous studies indicating that in many workplaces, employees continue to be treated differently depending on their social group membership (e.g., gender, age, ethnicity, and socioeconomic background) (Acker, 2006; Hirsh, 2009; Merluzzi & Sterling, 2017; Pitesa & Pillutla, 2019; Rubery & Grimshaw, 2015). Such studies have shown that, for example, job applicants with an Arabic name are less likely to be selected compared to equally qualified job applicants with a Western name (Sawert, 2019), that women are held to stricter performance standards than equally performing men (Foschi, 1996), and that older workers are given poorer performance evaluations than equally performing younger workers (Bal et al., 2011). These studies suggest that instead of being meritocracies, workplaces tend to be mirrors of society where social inequality continues to persist.
Research on inequalities in society, however, suggests that there is a third, even grimmer perspective on the role of workplaces in addressing social inequalities. According to this cumulative advantage perspective, initial inequalities increase over time because workers with an initial advantage have increasing access to resources and opportunities, whereas those with initial disadvantages have diminished access to resources and opportunities (cf. Dannefer, 2003). As such, this perspective suggests that initial (social) inequality does not just persist but may actually continue to accumulate through work, resulting in increased social inequality and stratification over time (cf. Martell et al., 1996). However, whereas there is ample research in sociology (DiPrete & Eirich, 2006), economy (Piketty, 2014), and medicine (Warner & Brown, 2011) indicating that people with initial advantages tend to be richer and in better health as they age than those with initial disadvantages, little is known about the role that the workplace plays in these cumulative processes.
Our first aim therefore is to inventorize theoretical support for whether and, if so, how social inequality in workplaces is likely to exacerbate (i.e., the cumulative advantage perspective). Our inventory indicates that nine mechanisms play a role in how initial differences in opportunities and rewards in workplaces between members of different social groups (e.g., women vs. men, natives vs. migrants, higher vs. lower educated) shape subsequent differences in opportunities and rewards. Two of these mechanisms take place at the individual level (the knowledge, skills, and abilities
Further, we aim to explore how these mechanisms interact and influence each other over time. Existing work has studied most mechanisms in isolation from each other and without reference to how they operate over time. While this focus has been helpful to understand how each mechanism might influence inequality in the workplace by approaching them independent from other mechanisms, important complementary insights for—and occasionally critiques of—other domains are lacking. We thus contend that bringing them together can provide important new insights. Although six mechanisms take place at the network or organizational level and are thus theoretically bordering the scope of Organizational Psychology, we argue that attempts to bring together different theories and mechanisms on the (lack of a) meritocratic nature of workplaces should come from Organizational Psychology, given that they all revolve around the relationships between individual performance and opportunities and rewards. Furthermore, Organizational Psychology studies individual experiences and behaviors in the social contexts of organizations. We believe that this inherent multilevel perspective renders Organizational Psychology especially suitable for studying the aforementioned phenomena. As a consequence, our second aim is to provide a first step toward integrating the different mechanisms by showing how they, in combination, explain how initial differences in opportunities and rewards relate to performance (evaluations), and how such performance (evaluations) shapes subsequent opportunities and rewards.
In doing so, we advance the cumulative social inequality in workplaces (CSI-W) model, which unveils three ways in which workplaces contribute to the accumulation of social inequality. First, the CSI-W shows that each mechanism relates to the others, suggesting that employees who received rewards and opportunities based on merit over time also benefit from non-merit-based advantages, thereby exacerbating social inequalities. Second, the CSI-W indicates that non-merit-based advantages over time can lead to actual improvements in KSAs and corresponding merit-based performance. As such, our integration of mechanisms suggests that, over time, the workplace can legitimate social inequalities. Third, by illuminating the various ways in which opportunities and rewards shape subsequent opportunities and rewards, the CSI-W suggests that the accumulation of social inequality in workplaces is likely to occur incrementally via everyday occurrences and behaviors that, due to their small and incremental nature, are hardly ever captured in empirical research.
Our article provides four main contributions. First, we respond to calls to advance insights into the meritocratic nature of workplaces (Castilla & Benard, 2010; Neckerman & Torche, 2007) and in how processes and mechanisms in organizations contribute to social inequality (Cobb, 2016; Pitesa & Pillutla, 2019; Tsui et al., 2018) by identifying the mechanisms in organizations that together create cumulative social inequality. Second, by providing an initial integration of the different mechanisms, we show how meritocratic mechanisms tend to feed non-meritocratic social inequality, and how non-meritocratic social inequality is legitimated over time. Third, our overview of these mechanisms sets an agenda on the study of workplace-related causes of social inequality. We especially emphasize the importance of research capturing incremental occurrences and behaviors over time, for example, by adopting age-based approaches capturing employment histories of individuals and sequence-analytic methods for analyzing them. Finally, we offer a number of suggestions for creating a more equal workplace by outlining what measures need to be taken to address and—where needed—to offset non-meritocratic mechanisms to reduce (the accumulation of) social inequality.
The workplace as a conduit for social inequality
When Young coined the term meritocracy in his book
An important assumption underlying this meritocratic perspective is that one’s capabilities mainly stem from their innate qualities (e.g., personality and general intelligence). Consider two persons of the same age who have the same innate capabilities. The first is a White man named Jason who grew up in a rich family and neighborhood and was able to attend a prestigious private university. The second is a Black woman named Jess who grew up in a poor family and neighborhood and could only attend a community college. Due to his prestigious education, Jason starts at an advantaged position in the labor market and may land a job in a higher position than Jess. The meritocratic perspective on workplaces suggests that despite this initial advantage of Jason, Jess over time will arrive at the same level as Jason if she is able to prove her worth. That is, because she started at a lower ranking job, she might be better able to outperform her colleagues and distinguish herself compared to Jason. A meritocratic organization is thus considered to recognize the surplus in Jess’ capabilities and provide her with the environment and opportunities that enable her to quickly rise to Jason’s level (cf. van Dijk et al., 2019).
As such, the meritocratic perspective suggests that an individual’s capabilities drive performance and determine the opportunities and rewards that one accumulates over time. Although this
However, decades of research on diversity and inequality in organizations have challenged this assumption of workplaces as conduits for social equality (Tolbert & Castilla, 2017; Zanoni et al., 2010). Social group membership is rarely—if ever—a good proxy for merit, yet ample research shows that social group membership frequently relates to the distribution of opportunities and rewards. For example, women tend to earn less than men for doing the same job (Arulampalam et al., 2007; Rubery & Grimshaw, 2015) and members of minority ethnic groups tend to be promoted less often than members of the dominant ethnic group who hold similar credentials (Carton & Rosette, 2011; Heath et al., 2008; Parks-Yancy, 2006). It is safe to say that the diversity literature has shown that individuals belonging to historically disadvantaged groups face a number of obstacles and challenges in workplaces that inhibit their performance and/or cause lower performance evaluations, which reduce the opportunities they have access to and the rewards they receive (Acker, 2006; van Dijk et al., 2017; Zanoni et al., 2010).
A caveat of much of this research on diversity and social inequality in workplaces is that it adopts a static approach by examining how social group membership relates to social inequality at a fixed point in time (e.g., recruitment, promotion, and parenthood). As a consequence, those studies indicate that inequality exists and persists in workplaces, but there is little insight in whether and, if so, how such (initial) social inequality over time shapes
Consider a study that aims to assess if promotion procedures are biased against women in a company where men are overrepresented in the top management team (TMT). A static approach is likely to focus only at promotion into the TMT. If it identifies a 1% bias against women, that bias is likely to be dismissed as nonsignificant, suggesting that men’s overrepresentation in the TMT is based on different life and career choices between men and women or even that men provide more merit. However, this bias is much higher if its accumulation throughout the organization’s hierarchy is taken into account. For example, if there are eight hierarchical levels in the organization, then a “nonsignificant” bias of 1% at each level becomes rather substantial after eight iterations, such that women represent just 35% of the TMT positions in the organization due to the accumulation of gender bias (Martell et al., 1996). Such a cumulative dynamics approach thus suggests that some social inequalities that may be dismissed as nonsignificant when considered only once and at a fixed point in time may in fact represent a large effect when its incremental accumulation is considered over time.
Whereas there are hardly any studies in Organizational Psychology that have taken a cumulative dynamics approach, such studies are more common in other domains. Research on cumulative advantage in relation to inequality typically examines whether interindividual inequality grows over time (Dannefer, 2003; DiPrete & Eirich, 2006). In organizational contexts, this research has shown that income inequality among individuals tends to increase with age (Crystal & Waehrer, 1996; Dannefer & Sell, 1988; Disney & Whitehouse, 2002; O’Rand, 1995; O’Rand & Henretta, 1999), and studies focusing on employment have provided evidence of patterns of cumulative career advantage (Heath et al., 2008). However, most research on cumulative advantage has focused primarily on exploring which advantages and disadvantages have cumulative effects. This has resulted in a proliferation of terms to describe cumulative advantage-related phenomena in a variety of contexts, for example, research on the first-mover advantage in strategy (e.g., Kerin et al., 1992), increasing returns in economy (e.g., Pierson, 2000), halo effects in psychology (e.g., Cooper, 1981), path dependency in organizations (e.g., Sydow et al., 2009), and general descriptions in various literatures of virtuous and vicious cycles, success breeding success, and “the rich getting richer and the poor getting poorer.” Surprisingly, fewer studies have examined the mechanisms underlying such cumulative advantage phenomena. This is nevertheless necessary for identifying the causes of cumulative advantage and, in turn, understanding what can be done about it. To address this need, in the following section, we present our inventory of different mechanisms on cumulative advantage.
The CSI-W model
Given that an understanding of an organizational phenomenon requires insights from various perspectives (Schwarz & Stensaker, 2014; Sparrowe & Mayer, 2011), we identified workplace-related cumulative social inequality mechanisms by searching for theories on cumulative phenomena in various literatures, ranging from developmental psychology and gerontology to sociology and economics. We selected mechanisms that (a) provided a clear explanation of how initial opportunities and rewards affect subsequent opportunities and rewards via performance (evaluations), (b) could account for the accumulation of
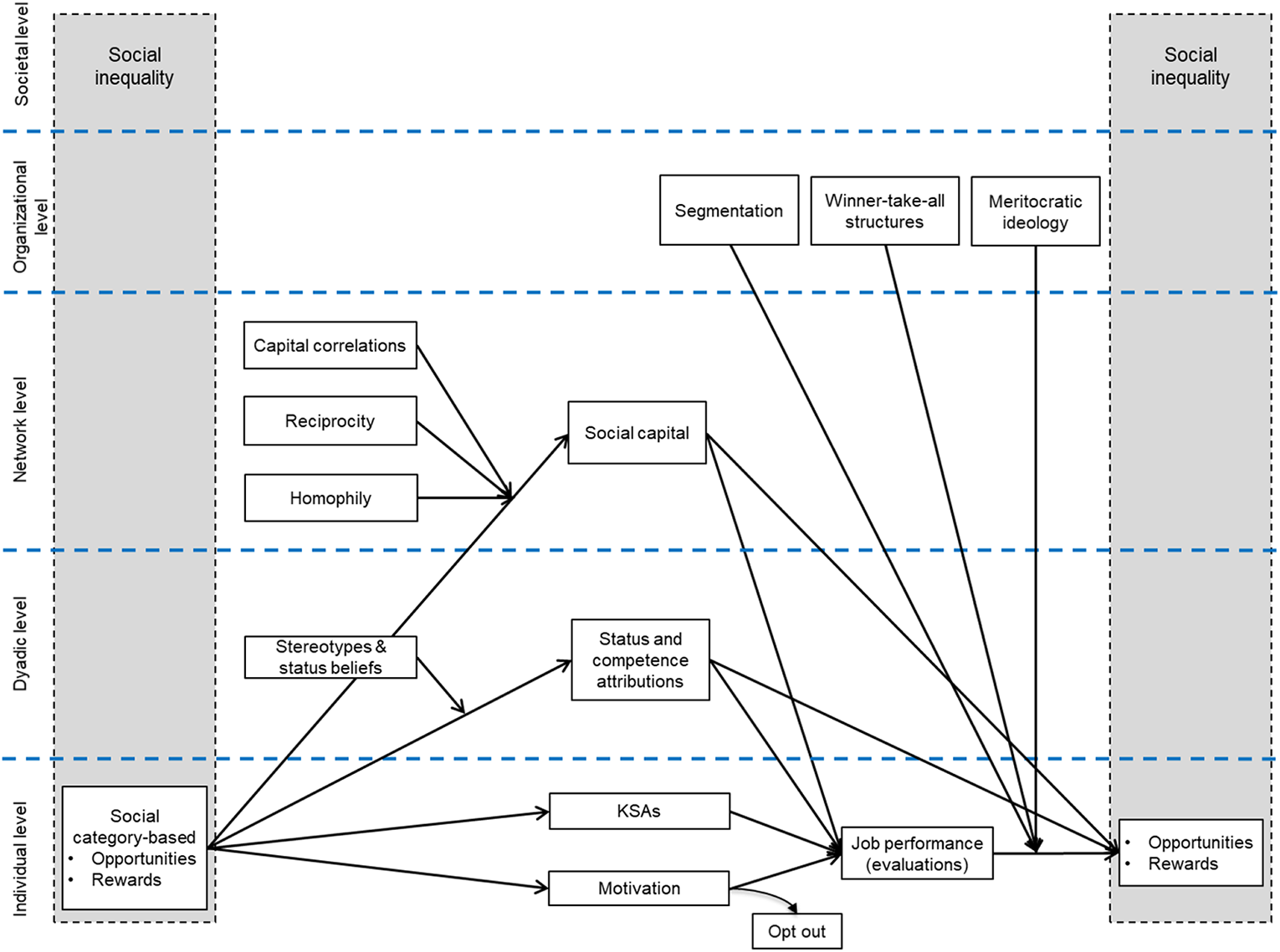
To facilitate an understanding of similarities and differences among mechanisms, we adopted a multilevel perspective and categorized each mechanism into one of the four levels: the individual, dyadic, network, or organizational level. This categorization is mainly based on the level at which the predominant theory and research regarding a specific mechanism focuses, but it does not imply that there are no cross-level effects. For example, whereas diversity research in Organizational Psychology tends to build on Byrne’s (1971) attraction paradigm to explain why people prefer similar others (thus placing preference for similar others at the dyadic level; e.g., Williams & O’Reilly, 1998), in Sociology there is a longer standing history of research on homophily that makes a similar point regarding social groups and networks (cf. Lazarsfeld & Merton, 1954). Given that it is older and—in our eyes—provides a more thorough explanation of how a preference for similar others in workplaces affects cumulative social inequality, for this specific mechanism we follow the sociological tradition and have placed the mechanism at the network level. We thus posit that mechanisms in general operate at their specific level and that mechanisms at a similar level operate based on similar principles that differ from mechanisms at other levels. However, mechanisms may also manifest at other levels, if only because the different mechanisms tend to influence each other.
Because our interest is not in merely reviewing the mechanisms but also in showing how they may reinforce or offset each other over time, our next step was to integrate the mechanisms into the CSI-W model (see Figure 1). In this model, we conceptualize social inequality as an emergent construct at the societal level that refers to differences in opportunities and rewards between individuals belonging to different social categories. As such, it reflects differences between, for example, majority and minority members in whether they have a specific high-status job, achieve a desired promotion, have an influential person as a mentor, are granted access to a training, received a bonus, and so on. Furthermore, whereas research into diversity and social inequality generally looks at social category-based opportunities and rewards as the dependent variable only (Zanoni et al., 2010), our model focuses on what happens next, and specifically how such social category-based opportunities and rewards in workplaces shape subsequent social inequality over time. Our model thus starts and ends with social inequality (cf. van Dijk et al., 2017). Some theories underlying the mechanisms have been used extensively in research into diversity and inequality. However, in showing how they can create cumulative dynamics of social inequality and reinforce or offset the other mechanisms, the application of those theories is novel.

The CSI-W model. CSI-W = cumulative social inequality in workplaces; KSAs = knowledge, skills, and abilities.
To distinguish between social inequality as a starting point (on the left-hand side of our model, see Figure 1) and social inequality as an end point (on the right-hand side of our model), we refer to social inequality on the left as
In the following, we first explain how each mechanism suggests that initial opportunities and rewards shape subsequent opportunities and rewards. We start with mechanisms at the individual level and continue upward to discuss mechanisms at the organizational level. Then, we discuss three main insights that emerge from the integration of mechanisms in the CSI-W.
An overview of each mechanism
The individual level
Mechanisms at the individual level suggest that initial opportunities and rewards directly affect the individual employee in their functioning and corresponding performance, which over time influences the employee’s subsequent opportunities and rewards. The CSI-W model distinguishes between two mechanisms at the individual level: (1) KSAs and (2) motivation.
The
Consider the example of Jess and Jason. The KSAs mechanism suggests that Jason in his higher position is challenged more, which helps him to further develop his KSAs. In contrast, Jess experiences few challenges in her position, which also leaves her little room for personal development. Although that may mean that she is more likely to make a promotion in a relatively short amount of time because of her performance, in the meantime Jason may stay ahead of her because he has developed more KSAs and may thus continue to outperform Jess.
Whereas the KSAs mechanism still shares the assumption with the meritocratic perspective that individual performance is based on one’s capabilities, the
Members of historically disadvantaged groups can be expected to be less motivated because they have experienced more negative kicks and have less initial opportunities and rewards. According to the motivation mechanism, such lower levels of motivation negatively affect performance, subsequent opportunities and rewards, and ensuing motivation levels. In the example of Jess and Jason, the motivation mechanism means that the challenging position motivates Jason to put in extra effort, whereas the less-challenging position demotivates Jess and may cause her to perform below her potential (cf. Crosby, 1976; Erdogan & Bauer, 2009).
Repeated demotivational experiences may even cause historically disadvantaged group members to opt out of pursuing ambitious goals. Such consequences of demotivational experiences are illustrated by a recent study showing that African American and Hispanic American entrepreneurs tend to be more discouraged toward important opportunities and entrepreneurial tasks because of negative sociohistorical experiences compared to White American entrepreneurs (Neville et al., 2018). In a similar vein, women have been argued to drop out of the leadership pipeline because experiences of stereotype threat demotivate them to pursue leadership positions (Hoyt & Murphy, 2016). Based on the assumption that social category membership relates to the level of initial opportunities and rewards that individuals receive, the motivation mechanism thus suggests that initial social inequalities in workplaces will accumulate over time.
The dyadic level
The
Merton (1968) argued that such cumulative inequalities between individuals find their origin in different innate capabilities, thus suggesting that the causes of these differences in opportunities and rewards are meritocratic and, hence, legitimate. However, regarding differences in opportunities and rewards between members from different social groups, research on stereotypes and status beliefs suggests otherwise. Various theories about stereotyping (e.g., stereotype content model, Fiske et al., 2002; role congruity theory, Eagly & Karau, 2002; lack-of-fit model, Heilman, 1983) and status (e.g., status characteristics theory, Berger et al., 1972; status construction theory, Ridgeway, 1991) indicate that competence attributions are influenced by stereotypes and status beliefs of social groups. The result is that those who are subject to negative [positive] competence stereotypes and status beliefs tend to be undermined [supported] in a variety of ways, causing them to perform worse [better] and causing others to evaluate their performance as worse [better], which decreases [increases] their opportunities and rewards and, in turn, confirms and reinforces status and competence attributions (cf. Cuddy et al., 2007; Rudman & Fairchild, 2004; van Dijk et al., 2017; van Dijk & van Engen, 2019). Because such stereotypes and status beliefs are omnipresent in workplaces (Magee & Galinsky, 2008), the stereotypes and status beliefs mechanism thus suggests that initial social inequalities will accumulate over time through work.
In the example of Jess and Jason, the relatively young age of Jason in his position in combination with his background makes it more likely that he will be considered a “talent,” which tends to come with more support, mentorship, training, and possibly higher performance evaluations. Jess, in contrast, is more likely to be seen as being in a position that fits a Black woman who graduated from a community college, which may also result in relatively lower performance evaluations.
The network level
Mechanisms at the network level suggest that differences in job performance and in opportunities and rewards between individuals belonging to different social groups originate from differences in social capital, which refers to resources embedded in a person’s social network that can be accessed and/or mobilized (Lin, 2002; see also DiMaggio & Garip, 2012). Social capital is known to affect the individual’s performance and opportunities and rewards in a number of ways (cf., Burt, 2005; Seibert et al., 2001). First, social resources theory (Lin et al., 1981) suggests that social capital supplements a lack in an individual’s KSAs and can thereby boost the individual’s performance, for example, when another person in an individual’s network lends a helping hand. Second, from a social learning perspective (Borgatti & Cross, 2003), an individual’s social capital is expected to represent an important source for learning knowledge and skills that can enhance performance (Dolfsma & van der Eijk, 2016). Third, structural holes theory (Burt, 2000) suggests that social capital determines the extent of access to colleagues and networks outside one’s own network or sphere of influence, which can enhance personal opportunities.
We identified three complementary mechanisms that explain how social inequality is likely to develop through work at the network level. First, individuals who differ in their social category membership are expected to differ in their social capital due to
The second mechanism at the network level,
The third mechanism at the network level is
The organizational level
Mechanisms at the organizational level affect how (the evaluation of) performance translates into opportunities and rewards. As an example, consider a CEO who performs 5% better than her peers. It is generally accepted in Western organizations that such CEOs can also receive a 5% salary increase—at least. However, such practices are much less likely to be applied to, for example, social workers who outperform their peers by a 5% margin. The following three mechanisms provide different rationales for how organizational-level practices determine how performance (evaluations) translates into opportunities and rewards.
The
The segmentation mechanism suggests that these differences between core and peripheral organizations and occupations accumulate social inequality through work in two ways. First, social group membership is known to affect an individual’s access to organizations and occupations, such that core organizations and occupations are more likely to be dominated by members of advantaged groups (Acker, 2006; Baron & Pfeffer, 1994). This entails that the performance of advantaged members tends to yield more and better opportunities and rewards in comparison with the performance of members of disadvantaged groups. Second, individuals who perform less well and receive fewer opportunities and rewards (i.e., at the individual level) are more likely to move to organizations and occupations in the periphery. Because other mechanisms suggest that the performance of disadvantaged group members is likely to be lower than that of advantaged group members, the proportion of disadvantaged group members in core organizations and occupations is likely to decrease over time (cf. Martell et al., 1996). This mechanism thus suggests that, compared to Jess, Jason is more likely to find employment in a core occupation with higher levels of power and better working conditions, including a higher increase in pay for better performance than Jess.
The second mechanism at the organizational level,
Taken together, these reasons suggest that winner-take-all structures cause top performers to receive disproportionately more opportunities and rewards. Given that the other mechanisms suggest that members of historically advantaged groups are more likely to be among the top performers compared to members of historically disadvantaged groups, winner-take-all structures tend to contribute to the accumulation of social inequality through work over time. For example, if Jess did manage to get a promotion before Jason did, then for a next promotion she is likely to have to compete with Jason. Given Jason’s surplus in experience in their current position, he is likely to perform better at such a point and thus get the promotion. Meanwhile, she’ll have to wait until another higher position becomes available.
Finally, the third mechanism at the organizational level is
Overall model dynamics
In combination, the nine mechanisms outline the dynamics of how initial social inequality shapes subsequent social inequality through work, such that social inequalities accumulate over time. Furthermore, by providing an initial integration of the mechanisms, the CSI-W shows that the consequences of each mechanism provide input for the other mechanisms. Each mechanism thus does not just reinforce itself but also provides an impetus for the other mechanisms. To explain and elaborate on how such relationships among the different mechanisms shape system dynamics, in the following we delineate three overall implications that can be drawn from the CSI-W model regarding the dynamics of social inequality in workplaces.
The exacerbation of social inequalities
A first implication of the interactions among mechanisms is that they tend to exacerbate the impact of individual mechanisms on the accumulation of social inequality over time. Specifically, in suggesting that all mechanisms feed into each other, the CSI-W indicates that employees who received opportunities and rewards based on merit (i.e., individual capabilities and input) also benefit from non-merit-based advantages. Being rewarded for one’s performance doesn’t just help one to further accumulate KSAs, it is also motivating, brings more status, and provides access to more social capital. In contrast, those who just fall behind in performance and are given fewer rewards may not get access to a training that would help them to further improve their KSAs, become more demotivated, gain less status, and are not granted access to specific social networks that could enhance their social capital.
In particular, when there are winner-take-all structures in place, such non-merit-based advantages and mechanisms may determine who receive rewards and opportunities and who do not. When Jason is promoted over Jess, the resulting motivation boost makes it likely that Jason will put in more effort to succeed in his new position. In his new position, he will be introduced to new, higher ranked colleagues that grant him access to a new social network with more social capital. Furthermore, in being promoted and being associated with more prominent organizational members, he will be bestowed more status and considered more competent. All these elements will help him to succeed in the new job and differentiate himself more from Jess, who—if anything—is likely to be demotivated by being rejected the promotion and cannot enjoy all the other benefits.
By considering all mechanisms in concert, the CSI-W thus shows how initial differences in KSAs (and associated opportunities and rewards) over time can be exacerbated through work—even in the case of equal innate capabilities. Opportunities and rewards do not just help to accumulate more KSAs, but they also yield a number of other non-meritocratic benefits that create increasing disparities. And because the different mechanisms suggest that opportunities and rewards for various reasons are less likely to be granted to members of historically disadvantaged groups, the CSI-W suggests that social inequalities over time do not just persist but actually accumulate through work.
The legitimization of social inequalities
Second, the CSI-W shows how workplaces can legitimize social inequalities over time. The clearest way in which this happens is that all mechanisms directly or indirectly translate into performance differences. Because such performance differences are often attributed to individual’s qualities—in particular in workplaces with strong meritocratic ideologies, each mechanism contributes to the perception that corresponding differences in opportunities and rewards between members from different social groups are legitimate.
Another, more intricate way in which such a legitimization of social inequality occurs is that each mechanism over time can affect the accumulation of KSAs. In the case of Jess and Jason, even if they would have started at a similar position in a core company, then still Jason is more likely to fit in better and gain access to more social capital because of his background (cf. Gray & Kish-Gephart, 2013; Stephens et al., 2014). As a consequence, Jason may receive better mentoring, coaching, and feedback, which will improve his KSAs over time. In contrast, Jess may struggle more to find her place, make fewer and only lower quality connections to more senior people, and therefore be relatively deprived of opportunities to improve KSAs. In staying behind in KSA development, Jess is less likely to make a promotion and, over time, more likely to drop out and move to a peripheral company, where she has even less chances of developing her KSAs (cf. Ossenkop et al., 2015).
Thus, in shaping the development of KSAs over time, even non-meritocratic mechanisms can create the impression that performance differences between members from different social groups reflect differences in KSAs. The connections between the different mechanisms can therefore make it very difficult to disentangle meritocratic from non-meritocratic contributions. And because evaluators tend to attribute individual performance more to personal qualities over external conditions (Groysberg, 2010), the CSI-W suggests that work legitimizes and justifies social inequalities over time.
Social inequalities accumulate through everyday occurrences and behaviors
Whereas the first two implications focus on how social inequalities accumulate and become accepted, respectively, this third implication focuses more on the nature of the different mechanisms. Research on diversity and social inequality tends to focus on the major transitions (e.g., recruitment and selection, promotion, and becoming a parent) and prominent positions (e.g., leadership and TMTs), which is where inequalities between social groups tend to be most visible. Consider the distribution of men and women across the different ranks at all Dutch universities (see Figure 2). The difference between men and women is most evident at the full professor level, which makes it understandable that attention tends to drift toward such highly salient instances of social inequality in workplaces.

Representation of men and women at all Dutch Universities on October 1, 2017, in persons, excluding the domain of Health (Landelijk Netwerk Vrouwelijke Hoogleraren, 2018, p. 12).
However, the CSI-W suggests that such highly visible instances of social inequality are likely to result from repeated iterations of social inequality dynamics at earlier stages. As such, the disproportional representation of men among the highest rank may represent little more than a symptom of the actual problems in lower ranks. Efforts focusing on improving the representation of women in the highest rank (as is common in many organizations and governmental policies by focusing on the representation of women in upper echelons) may therefore fail to address the actual, underlying causes of such social inequalities. Instead, the CSI-W suggests that the actual problems start at the level before the one where differences between social groups become visible. In relation to the university example, this means that attention should go to what happens at the graduate level, given that differences between the proportion of men and women become visible at the PhD rank. The disproportionate promotion of men to PhD and subsequent positions compared to women then represents manifestations of the more subtle, latent causes of cumulative social inequality.
Pinning down such latent causes is hard, given that social inequality dynamics outlined in the CSI-W indicate that social inequality accumulates incrementally. With the exception of the segmentation and the winner-take-all mechanisms that do focus on more visible and salient disparities between members from different social groups, the mechanisms in concert suggest that such social inequality increments can consist of a simple invitation to join a meeting, being recognized for one’s contributions to a successful project that increases one’s status, or being motivated by a sign of approval from colleagues. Such everyday occurrences and behaviors may be difficult to capture and, as mentioned before, easily dismissed as nonsignificant or irrelevant when considered in isolation, but based on the CSI-W, we argue that they are crucial to the emergence and accumulation of social inequalities through work.
Discussion
The recent surge in the number of publications on how organizations tend to contribute to inequality (e.g., Cobb, 2016; Pitesa & Pillutla, 2019; Stephens et al., 2014; Tolbert & Castilla, 2017; Tsui et al., 2018) follows decades of research on diversity, which has attempted to explain the ways in which individuals, on the basis of their social group membership, have been disadvantaged in organizations (Acker, 2006; Zanoni et al., 2010). We contribute to the more recent literature on inequality as well as the more established literature on diversity in organizations by providing an understanding of the mechanisms via which social inequalities accumulate over time, which we argue is crucial for a more thorough understanding of the causes and consequences of social inequalities in the workplace.
Our first step toward an integration of distinct mechanisms situated at four different levels in the CSI-W model strongly suggests that workplaces play a profound role in the reproduction of social inequality, causing social inequality to become more pronounced over the life span. This focus on the dynamics of social inequality over time is crucial as it indicates that even small and apparently unimportant differences between social groups can, over time, create substantial social inequalities. The CSI-W suggests that social inequality mainly accumulates and exacerbates through everyday occurrences and behaviors that are often not captured in the more static and positivistic research designs that tend to predominate the field.
By pointing out that social inequalities tend to be exacerbated and legitimized through work, the CSI-W echoes the warning issued by Young (1958) that meritocratic ideologies can lead to the legitimization of social inequalities. We’re not suggesting that organizations should not strive to be meritocratic and distribute opportunities and rewards based on merit, but organizations should not be naïve in assuming that such distributions are free from bias. Meritocracy is not necessarily a myth, but in line with Young’s original meaning of the term, the CSI-W indicates that meritocracy can easily become a cover-up for systems in which social inequalities accumulate. Before discussing what organizations can do to avoid such pitfalls of the meritocratic ideal, we first outline a number of suggestions for future research.
Directions for future research
In synthesizing current knowledge, the CSI-W calls for more research on the dynamics of social (in)equality in organizations. Such research should focus on both the content and the context of social inequality mechanisms. In terms of content, it should help to test individual mechanisms as well as examine potential interactions among mechanisms and their dynamics. In terms of context, it should focus on when and how the mechanisms are likely to be active, that is, the conditions of these mechanisms. In the following, we propose a particular way of how such research can be conducted. After that, we briefly highlight the need for research on the boundary conditions and mitigating factors of the different mechanisms and the CSI-W model as a whole.
Empirical examinations of the CSI-W model
We have argued that research on diversity and inequality in organizations has tended to overlook the dynamics of social inequality over time because it has adopted a largely static approach. To test our CSI-W model and more generally the cumulative dynamics of social inequality, different approaches and methods are needed. Specifically, we propose that looking at age-intersectionality may be a valuable approach. Age-intersectionality refers to the combination of age and other social identities (e.g., gender, educational level, ethnicity, socio-economic status (SES), occupational group, family status, and type of contract; Marcus & Fritzsche, 2015). Because age is inherently temporal, the use of age as a referent characteristic enables the identification of cumulative dynamics of social inequality (cf. Dannefer, 2003; Lawrence, 1984). In addition, an age-intersectionality approach allows longitudinal/temporal comparisons regarding the effects of important transitions (e.g., from one job to the next) and turning points (e.g., becoming a parent) on whether and, if so, how they inhibit or exacerbate social inequality in workplaces (cf. critical juncture theory; Capoccia & Kelemen, 2007). Using age as a referent characteristic thus allows to adopt a work life course perspective that focuses on the causes and consequences of events and experiences over time. This enables drawing comparisons between members of different groups within age categories as well as across age categories to assess potential path dependencies and dynamics in social inequality over time. For example, the CSI-W model proposes that social inequality between male and female workers will increase with age over time, and consequently that social inequality between older male and female workers is larger than social inequality between younger male and female workers. This difference in social inequality could be the result of the female workers having experienced negative career kicks (e.g., no opportunities for development) at early stages of their career in a core organization, which for instance has led them to decide to work part-time in a peripheral organization.
An additional advantage of adopting an age-intersectionality approach is that it allows flexibility regarding the social categories being studied and matching that with the specific study context, while at the same time facilitating the integration and generalization of findings using age as the referent characteristic. The CSI-W model suggests that the best choice is to focus on those social categories that tend to be linked to performance expectations in a particular task context (Berger et al., 1974; Leslie, 2017; van Dijk & van Engen, 2013), given that they are most likely tied to cumulative social inequality outcomes over time. It thus suggests that, for example, the more language proficiency matters, the more nationality is likely to be a salient social category (cf. Neeley, 2013). At the same time, using age as the referent characteristic and looking at the specific age and life stage of the participants in those studies, researchers can place the findings of earlier studies in a larger context. This can enable researchers to identify the extent to which findings of social inequality fit into a larger temporal perspective and may be explained by experiences earlier in the (working) life course (e.g., Lawrence, 1984, 1988).
Based on the CSI-W model, we argue that it may also be particularly interesting to examine intersections of social categories with hierarchical position. An individual’s position in the hierarchy tends to be a strong determinant of their status and social capital (Magee & Galinsky, 2008). As a consequence, when social inequality accumulates to the point that individuals belonging to, for example, advantaged groups are disproportionately promoted to positions higher in the hierarchy than disadvantaged group members, this will create a strong fault line (i.e., a hypothetical dividing line that splits social units into relatively homogeneous subgroups based on the distribution of multiple attributes; Lau & Murnighan, 1998; Meyer et al., 2014), which is likely to exacerbate social inequality over time. In other words, we expect that promotions serve as accelerators in the accumulation of social inequality in workplaces and that this will become prominent by looking at intersections between social categories and hierarchical positions.
We direct researchers who wish to examine the latent causes of CSI-W by focusing on everyday occurrences and behaviors to the research area on microaggressions (Basford et al., 2014; Sue et al., 2009). Microaggressions refer to brief, everyday exchanges that send denigrating messages because targets belong to a certain group. Examples involve dismissive looks, gestures, and tones. Because they are often delivered automatically and subconsciously, they are often dismissed as being innocent. However, the literature on microaggressions suggests that repeated experiences of being overlooked, disrespected, and devalued based on one’s social group membership can be experienced as overt and harmful because of their cumulative nature (Sue et al., 2008). As such, research on microaggressions provides a useful perspective to examine how everyday occurrences and behaviors can contribute to the accumulation of social inequality in workplaces.
A fruitful method for examining the cumulative nature of the social inequality mechanisms identified in the CSI-W model is sequence analysis, a set of methods for the quantitative analysis of ordered events, states, or occurrences (e.g., Bakeman & Gottman, 1997; Gabadinho et al., 2011). One set of ordered events or states, for example, the employment status history of an individual, is called a sequence. Across all sequences, the set of all events that occur at least once is called the alphabet of states. Sequential-analytical methods allow quantifying features of sequences such as transition probabilities and frequencies, which can be grouped based on further individual-level data. For example, sequence analysis can quantify the average likelihood of getting a promotion for a given social group at a given age. Sequence-analytical techniques also allow to cluster event sequences based on similarity with optimal matching techniques (e.g., Biemann & Datta, 2014). In other words, these methods can identify whether event sequences such as career trajectories are similar or different across social groups (for an example, see Biemann et al., 2012). These techniques also allow to determine whether the occurrence of earlier events (e.g., receiving an opportunity or a reward) affects the likelihood of subsequent events. Therefore, from a methodological perspective, methods from the realm of sequence analysis are very suitable for investigating the dynamics of social inequality over time. Some organizational researchers have used sequence analysis for investigating behavior in career development (where career stages comprise the alphabet; see Biemann & Datta, 2014). However, to our knowledge, no empirical research has applied these techniques to investigate trajectories of accumulating social inequality in workplaces.
Another methodological approach lending itself to analyzing antecedents and consequences of career trajectories is latent growth modeling (LGM, also called latent growth curve modeling; e.g., Preacher, 2008). In LGM, variances in the intercept and slope of repeated measures over time are modeled as latent individual-level variables that can have relationships to other independent and dependent variables in larger structural equation models. For example, a researcher could collect study participants’ annual salary over a period of several years as a numeric measure for career success. The researcher could subsequently model variations among the initial or average salaries with a latent intercept and variation in the salaries’ temporal trajectories with a latent slope. The researcher could then regress these latent variables on variables operationalizing social group membership while controlling for others.
Mitigating factors
Although the CSI-W model focuses on the cumulative nature of social (in)equality, it is likely that there is a limit to the extent to which social inequality accumulates over time in workplaces, if only because of floor effects (e.g., legislation prohibiting discrimination and proscribing minimum wage) and ceiling effects (e.g., finite levels and positions available in the organizational hierarchy; cf. Stewman & Konda, 1983). Understanding the nature of such mitigating factors is not only important for gaining a better understanding of the limits of the mechanisms in the CSI-W model, it also facilitates insight into how to offset the mechanisms, which may be particularly relevant for those contributing to non-meritocratic causes of cumulative social inequality. Since our understanding of the factors that mitigate cumulative social inequality mechanisms can only go as far as our understanding of the constituent mechanisms (cf. DiPrete & Eirich, 2006), we call for future research to assess how the dynamics outlined in this article can be mitigated. We outline two potential mitigating factors to spur research into this area.
A first potential mitigating factor is human agency and resilience. Employees are not only products but also producers of social systems, and hence they also create situations and opportunities for themselves (Bandura, 2001; Singh et al., 2011). Life span psychologists distinguish between continuous or cumulative versus discontinuous or innovative processes that play a role during life course development (Baltes, 1987; Heckhausen & Schulz, 1993). These discontinuous processes result from intraindividual plasticity, leading to different types of behavior or developmental courses. For example, although institutional regulations may encourage employees to stay in their chosen occupation, some individuals decide to retrain at an older age after a setback to move to another occupation. As such, this factor may mitigate the motivation mechanism by making individuals more instead of less motivated by setbacks as well as mitigate the homophily mechanism by making individuals determined to join higher status social networks.
A second potential mitigating factor is the weak correlation between social categories (Blau, 1977). In networks that are composed of weakly linked social categories (in relation to, e.g., gender, educational level, ethnicity, or class), high homophily (e.g., regarding gender) is more likely to bring together individuals who differ in other social categories (e.g., regarding ethnicity). Thus, since differences in one social category among individuals may not or may only weakly relate to differences in other social categories among them, contacts or network ties serve as bridges among groups, promoting intergroup relations and mitigating the homogenization of networks (Blau, 1977; DiMaggio & Garip, 2012). Moreover, the ties between networks are likely to provide new insights and information (Granovetter, 1973), which may be particularly helpful for individuals with weaker social capital given that such “weak ties” can grant them access to networks with more social capital.
Practical implications
When individuals, based on their social category membership, receive advantages that others do not, the CSI-W model indicates that such initial social inequality creates dynamics in workplaces that lead to the further accumulation of social inequality over time. This is not just problematic from a social justice perspective, as it also implies that the KSAs of disadvantaged members are underutilized at best (Mor Barak, 2016), which lowers their performance and inhibits organizations to reap the potential synergetic effects from diversity (Dwertmann et al., 2016; van Dijk et al., 2017). As a consequence, we argue that striving for more social equality in the workplace is not only important for individuals who would otherwise be disadvantaged based on their social categories but also for the organization at large. Proactively striving for social equality helps to avoid the pitfalls of meritocracy and fosters inclusion that can enhance the performance of individuals as well as the organization at large (van Dijk & van Engen, 2019). In part, the question of how organizations can strive for social equality requires a better understanding of the factors that mitigate the cumulative dynamics of social inequality in workplaces and thus necessitates further research. However, based on the CSI-W model, there are already a number of suggestions we can offer to create more equal and inclusive organizations.
In general, the CSI-W model indicates that cumulative social inequality dynamics can be set in motion and strengthened over time via different mechanisms. These mechanisms are often not the result of conscious policies or decisions, nor are they always non-meritocratic. However, they can create non-merit-based social inequality over time. It is therefore important for organizations to be aware of these mechanisms and to consider the extent to which policies and practices implemented in the day-to-day behaviors and activities in the organization contribute to cumulative social inequality. For example, the CSI-W model suggests that social inequality is more likely to accumulate in organizations where there is a stronger occupational segmentation, where structures can be characterized as “winner-take-all,” and that endorse a meritocratic ideology. To organizations that wish to pursue social equality, the CSI-W model suggests that reducing occupational segmentation and the “winner-take-all” nature of structures and being more self-critical toward the meritocratic ideology would help them to attain that goal. Instead of a meritocratic ideology, for example, a strengths-based approach that focuses on identifying, developing, and using strengths of all employees could be adopted (e.g., Meyers & van Woerkom, 2014).
More complex are the ways in which mechanisms at the individual, dyadic, and network levels influence performance, opportunities, and rewards. The CSI-W model clearly shows that performance is not only the result of the capabilities of the individual employee and that differences in KSAs may also be spurred by social inequality. As such, fairly judging and rewarding performance based on merit without bias is almost impossible. Even more worrisome is the observation that the cumulative nature of the mechanisms outlined in our CSI-W model suggests that they result in a self-fulfilling prophecy, causing evaluators to erroneously conclude that, for example, disadvantaged group members are lower performers and therefore legitimately granted fewer opportunities and rewards (cf. van Dijk et al., 2017). In fact, given the culturally shared interpretation of social categories (Ridgeway, 1991), it may be that even disadvantaged group members themselves come to interpret their lower performance as a confirmation of their lower merit and value to the organization. In such a situation, disadvantaged group members can be considered as institutionalized into social inequality—they would not even recognize it if there are unfair policies and practices in place because they would consider them as legitimately distinguishing between more versus less valuable group members (cf. Major & Kaiser, 2017; Rudman & Fairchild, 2004).
We therefore argue that surveying employees may not be the best way to assess the inclusiveness of an organization (as is common in research on diversity climates) and that practitioners interested in improving the level of inclusion should, at least in addition to such surveys, look for hard evidence of accumulating social inequality in the organization (e.g., such as shown in Figure 2). Where there is an indication that at higher levels the organization becomes more homogeneous in terms of social categories, it is likely that cumulative social inequality mechanisms are in operation. The CSI-W model suggests that identifying the social category (or categories) that are relevant can offer an understanding of which social groups tend to experience a cumulative advantage and which social groups tend to experience a cumulative disadvantage. Practitioners can use the CSI-W model to further identify which of the mechanisms are the main contributors to the cumulative social inequality and consider ways to address this.
In summary, based on the findings from our integrative review, we assert that it is of utmost importance that evaluators are aware of the potential biases in trying to assess the merit (i.e., unbiased performance) of individual employees. However, it is very unlikely that these biases can be fully overcome (Feldman, 1981; Martell, 1991; Stauffer & Buckley, 2005), while the biggest issue is that evaluators might not even be aware of those mechanisms unconsciously influencing their evaluations. This unawareness makes them overly confident about the legitimacy of decisions and the resulting outcomes in terms of rewards and opportunities for employees (Major & Kaiser, 2017), rationalizing possible social inequality that follows from this (Kahneman, 2011). Given the reinforcing effects of opportunities and rewards, we therefore consider it even more important that careful thought is given to the opportunities and rewards that individuals receive based on their performance evaluations. There are two radical approaches to this. The first is to disconnect opportunities and rewards from performance and instead base them on other criteria or provide opportunities and rewards equally to all employees. The second is to provide separate opportunities and rewards packages for individuals based on their social categories, with more opportunities and rewards being made available for individuals belonging to societally more disadvantaged categories (cf. Noon, 2012). These radical approaches come with their own problems and are unlikely to be adopted by organizations (nor are we advocating that they should) but may help practitioners to consider less radical approaches when attempting to create more equal and inclusive workplaces for all.
Footnotes
Acknowledgment
The authors would like to thank Tanja Hentschel and the groups of Claudia Peus at Technical University of Munich and of Colette van Laar at KULeuven for their invaluable comments and suggestions for this article.
Funding
The author(s) received no financial support for the research, authorship, and/or publication of this article.
