Abstract
This article develops the idea of ‘interlinking theorization’ in the context of management knowledge. We explain how management concepts are theorized through their direct co-occurrence with other management concepts, on the one hand, and their embeddedness in general business vocabulary, on the other. Conceptually, we extend a semantic network approach to vocabularies and suggest both
Keywords
Introduction
A substantial amount of research in organization and management theory addresses the question of how management knowledge is constituted, and how specific management ideas, tools and practices acquire meaning in different cultural contexts (e.g. Sahlin-Andersson & Engwall, 2002; Spyridonidis, Currie, Heusinkveld, Strauss, & Sturdy, 2016). Management knowledge shapes managerial thinking and organizing, and specific elements of management knowledge, here referred to as
Previous literature has suggested
There are indications in existing literature that theorization does not involve isolated acts of meaning-making but relates them to each other. It is in this sense that Strang and Meyer (1993, p. 500) suggest that a ‘network of congruent theories’ forms a comprehensive body of knowledge. Theorized linkages and similarities among ideas influence their aggregate meaning and, consequently, their diffusion. In a similar vein, arguments have been made that management knowledge can be understood as an ‘ecology’ and the totality of management concepts as ‘population’ (e.g. Wruk, Scheiber, & Oberg, 2013). Within such ecology, multiple management concepts may agglomerate, thereby forming distinct ‘families’ (e.g. Abrahamson & Fairchild, 1999). Diffusion studies have compared the interlinked trajectories of small numbers of management concepts (e.g. Abrahamson & Eisenman, 2008; Meyer & Höllerer, 2016; Shipilov, Greve, & Rowley, 2010). In addition, research has suggested that management concepts need to align with cultural meanings in order to become entrenched (Zeitz, Mittal, & McAulay, 1999), therefore stressing their embeddedness in broader management knowledge expressed in professional (e.g. Shenhav, 1999) or social discourses (e.g. Chreim, 2006), rationalized myths (e.g. Zilber, 2006), or the particular zeitgeist (e.g. Clark & Salaman, 1998; Grint, 1994). Work on translation and framing (e.g. Boxenbaum, 2006; Meyer & Höllerer, 2010; Wedlin & Sahlin, 2017) has addressed the cultural embeddedness of individual management concepts’ theorizations.
Despite the acknowledgement that elements of management knowledge are theorized in relation to each other, we lack a systematic conceptualization of
We therefore contend that there is a need for conceptually developing the idea of what we here dub ‘
Conceptually, we draw on a
To illustrate and further develop our proposed conceptual framework, we conduct a semantic network analysis (Carley, 1993, 1997) of the vocabulary in the area of public management reform in Austria. Our empirical data illustrates the usefulness of our conceptual ideas and prompts more fine-grained insights into the interlinking theorization of management concepts, the characteristics of cohesive bundles and structurally equivalent types, and the architecture of management knowledge of which they are part. Our article contributes to research on theorization by utilizing and further developing a vocabulary perspective. We add to existing work (e.g. Heusinkveld et al., 2013; Ocasio & Joseph, 2005) with a systematic framework that focuses on the relational character of interlinking theorization. In addition, our theory development adds to the literature on management knowledge (e.g. Spyridonidis et al., 2016), specifically from a vocabulary perspective (e.g. Jones & Livne-Tarandach, 2008; Ocasio & Joseph, 2005; Ocasio, Loewenstein, & Nigam, 2015).
The remainder of this article proceeds as follows. In the next section, we present our conceptual understanding of the architecture of management knowledge and further develop the concept of interlinking theorization as encompassing both the clustering of management concepts and their embeddedness in general business vocabulary. We then introduce the empirical setting, data and analytical procedures. After presenting our findings, we use our insights to elaborate on the proposed conceptual perspective, highlight our core contributions, and conclude the article by discussing promising avenues for future research.
A Relational Perspective on the Theorization of Management Concepts
We draw on such insights and extend them in the context of the theorization of management concepts. Existing research in this area has suggested that management concepts exhibit distinct relationships to each other (e.g. Abrahamson & Fairchild, 1999; Meyer & Höllerer, 2016; Shipilov et al., 2010) and are also embedded in broader discourses or myths of modernity (e.g. Chreim, 2006; Shenhav, 1999; Zeitz et al., 1999). In what follows, we therefore (a) conceptualize the structural properties of management knowledge from a vocabulary perspective; (b) introduce co-occurrence of management concepts as a first relational dimension of their theorization; and (c) expand on equivalence of management concepts within the stock of management knowledge as a second relational dimension of their theorization. We then aggregate our conceptual ideas in a preliminary framework for
The architecture of management knowledge
As a start, we introduce two cornerstones of how management knowledge manifests in language. First, in structural semantic terms, there needs to be a distinction between
In other words, theorizations combine different
Although unpacking management knowledge in these ways reveals its architecture as assembled through a variety of relations that all impact the theorization of management concepts, research has so far focused on one kind of relation: the embeddedness of single management concepts in general business vocabulary (for an exemplary study, see Ocasio & Joseph, 2005). Our argument here is that it is necessary to go beyond the theorization of single management concepts and to acknowledge that (a) management concepts may co-occur with other management concepts to certain degrees, and that (b) they may share or not share general business vocabulary. Focusing on these two relational aspects in tandem enables us to substantially extend existing insights on theorization.
Grouping of categories according to relational patterns has been a cornerstone in network theory where it is generally associated with the concepts of
Cohesion: Clustering of management concepts
A first relational aspect of theorization refers to relationships between multiple management concepts based on their co-occurrence in specific parts of discourse. In network terms, the co-occurrence of multiple management concepts creates links between them. Management concepts that co-occur consistently form interconnected clusters, which express
In its original application in social network theory, cohesion refers to groups of actors that interact regularly (e.g. as friends, colleagues, etc.; see, e.g., Burt, 1987; Luce & Perry, 1949). The vocabulary perspective focuses on words, or concepts, rather than on actors. Word use is situated (Loewenstein et al., 2012), which means that cohesion points at shared relevance in specific social situations or contexts. Hence, clusters of frequently co-occurring words are part of the same subdomain within the overall system of words. Such conceptual ideas have guided, for instance, Kennedy’s (2005) study on the emergence of a new market in which the co-occurrences of producers in news media and press releases reveal the developing structure of competition, or Wruk et al.’s (2013) analysis of different relations between organizational practices co-occurring in various types of media.
We argue that relationships among management concepts based on
Equivalence: Embeddedness in general business vocabulary
A second relational dimension of theorization concerns management concepts’ embeddedness in general business vocabulary. We borrow the idea of
In networks of actors, structurally equivalent actors occupy similar roles, for instance, based on similar patterns of treatment in relief organizations (e.g. Mohr, 1994). While these actors may never meet in person, they are linked by the same social knowledge governing their role and are therefore similarly positioned in the social structure (e.g. Buchanan, Ruebottom, & Riaz, 2018). In analogy, management concepts are embedded in specific parts of management knowledge and acquire meaning based on the general business vocabulary to which they link. Hirsch’s (1986) study on ‘hostile takeovers’, for instance, shows that the meaning of this practice changed depending on whether it was embedded in vocabularies of ‘warfare’ or ‘courtship’. Ruef (2000) shows how identities of organizational forms are positioned in a multidimensional space based on how they link to particular vocabularies expressing values, technologies, processes, personnel and other concepts. Jancsary, Meyer, Höllerer and Barberio (2017) use arguments based on structural equivalence to explore the multiple identities of a complex organization based on links to typical practices. These studies maintain that relations between organizational practices, forms and identities are developed discursively based on mediating symbols rather than through direct comparisons.
We use the term ‘
Towards a preliminary framework of interlinking theorization

The two dimensions of interlocking theorization.
Second, any set of management concepts from a population can be characterized and compared in terms of their interlinking theorization based on this framework. If management concepts are neither part of a cohesive bundle, nor instantiate the same semantically equivalent type in any component of theorization, their theorizations are independent of each other (‘fragmentation’). Metaphorically speaking, they are ‘disparate strangers’ who have nothing in common and have never met. Conversely, management concepts that instantiate the same semantically equivalent type in all components and also co-occur as a cohesive bundle display a certain redundancy regarding their theorization (‘concentration’). The corresponding metaphor is that of ‘birds of a feather’ that ‘flock together’. When cohesion is high, but semantic equivalence is low, management concepts are part of the same debate but exhibit different contents of theorization (‘juxtaposition’). This is akin to a ‘melting pot’ in which different kinds of people share the same living space. Finally, cases where management concepts instantiate semantically equivalent types in all components but do not co-occur as a cohesive bundle point at a certain compartmentalization within the architecture of management knowledge. Since different labels for similar ideas are used in different debates (‘parallelization’), such management concepts can be understood as ‘kindred spirits’.
This framework is a considerable step towards an advanced understanding of theorization that takes seriously relations within and across populations of management concepts as characteristics of the overall ‘architecture’ of management knowledge. However, several issues remain. First, we wish to explore how useful our proposed conceptual framework is empirically, and what additional insights can be gained when tested with empirical data. For this purpose, we will utilize an adapted version of Figure 1 to discuss selected findings from our empirical illustration in the second part of this article. Second, we argue that our preliminary model is a helpful tool for reconstructing different relationships between management concepts within an entire population, such as hierarchy, overlaps, competition, complementarity, or specification. In order to address these questions, we will illustrate and further elaborate our conceptual ideas in the empirical context of Austrian public management reform. Providing a rich and vibrant – and at the same time relatively ‘bounded’ – discursive arena, we argue that this provides an excellent empirical setting for an investigation into how management concepts’ theorizations are interlinked.
Empirical Illustration
Data and sampling
Public sector reforms of recent decades, many of them under the banner of ‘new public management’ (e.g. Gow & Dufour, 2000; Hyndman et al., 2014; Pollitt & Bouckaert, 2011), have brought an array of management ideas and concepts into the public sector. Their relative novelty in legalistic Weberian-style administrations requires theorizations and makes this area a good empirical site to illustrate our model. We analyse three practitioner-oriented public administration magazines dedicated to public management and governance in Austria:
With regard to theorization, such journals have been found to assume a ‘mediating function’ between legitimated theorists and adopters (Scarbrough, 2002; see also Mazza & Alvarez, 2000) as they contain rhetoric aimed at making the adoption of management concepts attractive. This is mainly achieved by anchoring them in a broader meaning system that goes beyond the organizational level. However, as scholars have noted (e.g. Nijholt, Heusinkveld, & Benders, 2014), resource constraints of professional magazines may create dependencies on external authors (like, for instance, consultants) and advertisers, creating a ‘filter’ that restricts which management concepts make it into the discourse strand and which do not. Also, Scarbrough, Robertson and Swan (2005) contend that management fashions are appropriated in magazines of different professional communities in particular ways. Such effects are mitigated in our study due to the fact that we focus on one broad professional community (public sector managers) and include the most prominent media outlets for this target group in a specific local setting. A brief comparison of contents between the magazines also confirms that there are no systematic differences between them in terms of management concepts addressed.
The three selected magazines differ only slightly with regard to their focus and overall mission.
In order to collect a consistent sample across all three magazines, we include articles from two years (2011 and 2012). Our perspective is, consequently, synchronic. Still, the three magazines cover a broad and comprehensive spectrum of topics and perspectives and are characterized by different reporting styles; our sample therefore represents a good snapshot of the relevant debates in the early 2010s.
Methodological design and analytical procedures
We model the architecture of management knowledge as multiple semantic networks (one for each component of theorization) where
Our study proceeded in the following analytical steps. First, common procedures for data preparation were conducted in order to model discourse as semantic networks (e.g. Carley, 1993, 1994, 1997; Diesner & Carley, 2005). 3 In a second step, we compiled a preliminary list of management concepts from the overall list of words. For preliminary decisions on inclusion we used the expertise of the co-authors – three of them with in-depth knowledge in public management – and, in addition, confirmed that the concepts chosen existed in the relevant community as theorized management ideas consistently denoted with a particular label. For this, we consulted German-speaking handbooks on public management (e.g. Blanke, Nullmeier, Reichard, & Wewer, 2010; Schedler & Proeller, 2011). Subsequently, one co-author read in detail all texts in which at least one management concept from the preliminary list appeared. By considering the particular linguistic context of the preliminary list, it was assessed whether these concepts were (a) used as a managerial solution to a managerial problem, and (b) used consistently with a limited number of labels defined as a ‘concept’, ‘model’, ‘approach’, or similar. Management concepts that did not meet these criteria (e.g. ‘task appraisal’, ‘good governance’, ‘organizational culture’ or ‘service orientation’) were eliminated from the list. All ambiguous cases were jointly discussed in the research team until consensus was achieved. Through applying these rather time-consuming procedures instead of completely automated searches, some of the drawbacks of sampling management concepts from print media, such as the inconsistent use of labels (see, e.g., Benders, Nijholt, & Heusinkveld, 2007), could be mitigated. In total, we identified 29 management concepts within our sample.
A third step, then, was concerned with the analysis of
The fourth step was dedicated to analysis of
Components of theorization (inspired by Burke, 1945).
We then created separate two-mode semantic networks for each component based on the links of management concepts to specific agents, acts, means and purposes, respectively. We normalized links so that each link denoted the share of the linking capacity that a particular word ‘invests’ in a specific management concept (between 0 and 1). In order to focus on the most typical links, we deleted links below the average weight. There are multiple ways to assess patterns of structural equivalence (e.g. Wasserman & Faust, 2009) either as discrete groups of nodes (e.g. hierarchical clustering) or as continuous (spatial) models (e.g. multidimensional scaling). However, for our purposes and data, the CONCOR algorithm as a basis for block modelling 7 has been the most useful way of identifying semantically equivalent types of management concepts for each component of theorization for three main reasons. First, in order to obtain results comparable to our analysis of cohesion (i.e. reconstruction of bundles, see above), we need to model structural equivalence as a system of discrete groups (i.e. ‘blocks’ understood as types of management concepts) as well. Second, we need to reduce the complexity of representing patterns of equivalence based on a fairly large number of general business vocabulary (807 words). Finally, CONCOR allows for studying components of theorization separately and comparatively due to its ability to assess multiple layers of connectivity among the same sets of nodes. We visualized the resulting block models for each component as a two-mode network in which links are densities – i.e. ratios of realized connectivity – between blocks. For easier interpretation, we applied thresholds to link strength in order to stress the most distinct relations between blocks. Finally, we simplified and abstracted these relational block models.
By combining analyses of cohesion and equivalence, we captured both dimensions of interlinking theorization and interpreted their individual as well as combined effects in our data.
Findings
In the following, we present selected aspects of our empirical findings in a way that both illustrates our conceptual model and allows us to further extend and systematize our proposed framework. We have suggested that interlinking theorization can be analysed along two main dimensions: co-occurrence of management concepts (i.e.
Cohesive bundles of management concepts
Our core initial assumption was that the theorizations of management concepts are interlinked. Figure 2 represents one aspect of such interlinkage – namely cohesion – as a ‘map’ of debates (i.e. contexts of theorization) within the architecture of management knowledge. 8 Our illustrative analysis yields four densely interconnected bundles.

Bundles of management concepts (based on cohesion). 9
A first cohesive bundle (
Figure 2 also shows that, in our empirical example, these debates exhibit a modular structure, meaning they do not ‘fall apart’.
Semantically equivalent types of management concepts
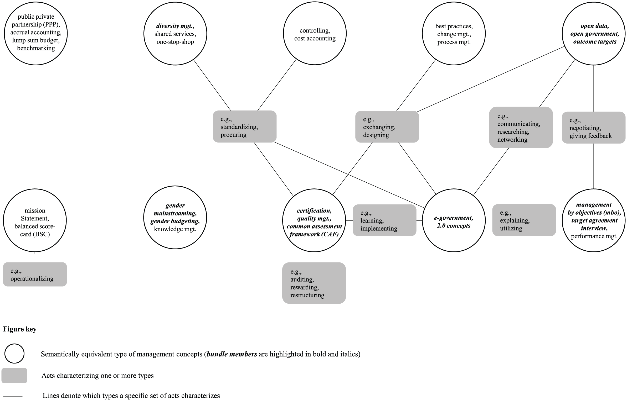
Our analysis yields a different number of semantically equivalent types for each component of theorization: We find 8 agents-related, 8 means-related, 9 purpose-related and 10 acts-related types. Each of these types denotes semantic equivalence of its members with regard to the respective component of theorization. Figure 3 illustrates selected findings for the component of acts. 11

Semantically equivalent types of management concepts for the component of acts (based on equivalence).
Each type (white circles in Figure 3) can be characterized according to two aspects. First, each has a distinct set of members. For example, with regard to acts,
Analytically separating components of theorization also reveals that co-membership of management concepts in semantically equivalent types varies across components. For instance, while
Interlinking theorization: Combining cohesion and semantic equivalence
We have proposed that the theorizations of management concepts are interlinked. Based on selected findings, we now illustrate the potential of our framework with regard to: (a) the meaning of single management concepts; (b) overlaps and differences in meaning across multiple management concepts; (c) relationships between management concepts within one cohesive bundle; and (d) the architecture of management knowledge as the overall structure of interlinked theorizations.
With regard to the
Interlinking theorization further helps us understand

Examples of interlocking theorization from the empirical illustration.
In our empirical illustration, the theorizations of
On the opposite side of the spectrum,
Finally,
Our framework also allows for assessing the

Relationships between the theorizations of management concepts within a debate (selected illustration).
The
In contrast, the
Finally, management concepts’ membership in cohesive bundles and semantically equivalent types also allows for insights about the overall
Discussion
In this article, we have developed a conceptual framework on how different kinds of semantic relationships constitute
Implications for research on theorization
Seminal work suggests that theorization involves the establishment of social categories and their relationships (Strang & Meyer, 1993). From a vocabulary perspective, theorization builds on the categorical labels and the conceptual meanings that vocabularies provide (e.g. Ocasio & Joseph, 2005). While previous research has provided important insights (see, e.g., Boxenbaum, 2006; Clark & Salaman, 1998; Chreim, 2006; Heusinkveld et al., 2013; Meyer & Höllerer, 2010; Zeitz et al., 1999), our theory development goes beyond the theorization of single management concepts.
As an extension of existing approaches, we conceptualize theorization as encompassing multiple relations, both among management concepts and between management concepts and general business vocabulary. We suggest calling such multi-relational conceptualization
Additionally, our findings suggest that each type can be characterized according to its
Finally, relationships to general business vocabulary provide insights into the
High cohesion but low equivalence describes multiple management concepts that are part of the same debate but have different contents of theorization (‘juxtaposition’). As this can have several explanations, a comparison of equivalence across different components of theorization is needed for more fine-grained clues on what this implies for their relationships to each other. We have interpreted our case of
Although the precise relationship between management concepts cannot be determined by structural characteristics only, these provide a solid background for more qualitative and contextualized interpretations. With the concept of interlinking theorization, we contribute to previous literature by proposing to combine
Implications for research on the structure of management knowledge
Our conceptual developments also extend research on broader management knowledge (e.g. Spyridonidis et al., 2016), specifically, research that is interested in the (vocabulary) structure of such bodies of knowledge (e.g. Loewenstein, 2014; Loewenstein et al., 2012; Ocasio et al., 2015) – what we have called the
A first extension of literature on the structure of management knowledge is our systematic differentiation between
Previous research has stressed that general business vocabulary is derived from professional (e.g. Shenhav, 1999) or social discourse (e.g. Chreim, 2006), rationalized myths (e.g. Zilber, 2006) or the particular zeitgeist (e.g. Clark & Salaman, 1998; Grint, 1994). A second extension of the literature on the structure of management knowledge is the analytical separation of different components of theorization within the general business vocabulary, which enables a more detailed analysis of the architecture of management knowledge. Most basically, it reveals the size and richness of a specific stock of management knowledge within and across these components; that is, how many different actors and actor roles it contains, which purposes are paramount, and so forth.
Reconstructing equivalence structures across the entire architecture of management knowledge additionally gives insights into differentiation and integration of the stock of knowledge. For instance, the more types of management concepts that exist for each component of theorization, the more differentiated the stock of knowledge. At the same time, general business vocabulary that characterizes multiple types indicates areas of similarity among types and, accordingly, integration of knowledges. Reconstructing semantically equivalent types of management concepts and the general business vocabulary which expresses such equivalence therefore allows a more systematic study of how exactly a network of congruent theories forms a comprehensive body of knowledge (Strang & Meyer, 1993). Such differentiation/integration varies across debates and components of theorization. In our empirical illustration, we find that debates (i.e. cohesive bundles) are consistently characterized by a limited number of equivalent types across all components of theorization, which indicates a rather homogeneous set of meanings being debated. In other contexts, debates might encompass a variety of management concepts with completely contradictory contents of theorization. Combining cohesion and equivalence, accordingly, provides more fine-grained insights into the architecture of management knowledge in which management concepts are embedded.
Avenues for future research and conclusion
Since our contributions are conceptual and our empirics are merely illustrative, we call for future research that applies and extends our conceptual model in multiple ways. First and foremost, we see much value in future research on the dynamic and longitudinal development of bundles, types and architecture of management knowledge. Such research could, for instance, look at the supply-side dynamics of management knowledge (e.g. Heusinkveld et al., 2013) or assess in more detail how strategies such as broadening, normalizing, or relabelling management concepts (e.g. Höllerer et al., 2017) can be understood in terms of interlocking theorization. Other research could investigate paradigm and frame change (e.g. Hirsch, 1986; Zilber, 2002) and study how the infusion of a discourse with a new myth changes the architecture of management knowledge and the meaning of management concepts.
Second, future research could compare the interlocking theorizations of a given set of management concepts across contexts (e.g. professions, fields, genres and other institutional environments). For instance, it would be interesting to compare findings from practitioners’ discourse with research focusing on the theorization of management concepts in academia (e.g. Bort & Kieser, 2011), or the ways in which the translation of a management concept (e.g. Boxenbaum, 2006; Meyer & Höllerer, 2010) affects its position within the architecture of management knowledge.
Third, a conceptual limitation of our model is that it relies heavily on the interpretation of patterns of co-occurrence and discrete building blocks of meaning (i.e. cohesive bundles and semantically equivalent types). Future research could extend this by including, for instance, rhetorical elements of speech (e.g. Patala, Korpivaara, Jalkala, Kuitunen, & Soppe, 2019) or the social dimension of text production. Adding authorship of texts as an additional layer of meaning might reveal the ongoing negotiations and power struggles within debates (e.g. Slavich, Svejenova, Opazo, & Patriotta, 2019), and serve as an additional component of theorization and as explanatory aspect of vocabulary structure. On the other hand, more focused studies (i.e. with fewer management concepts and/or a more selective set of general business vocabulary) might generate interesting insights by modelling both cohesion and semantic equivalence in continuous and spatial ways, for instance, by using multidimensional scaling, multiple correspondence analysis, or similar techniques.
Overall, it is our hope that fellow researchers will find the ideas presented in this article useful, and we are confident that they will inspire the research agenda in this nascent field of scholarly inquiry.
Footnotes
Funding
The authors gratefully acknowledge financial support from the Austrian Science Fund (FWF) [Grant I 635-G17].
