Abstract
Objectives:
We aimed to predict the usage of dental services in Germany from 2000 to 2015 based on epidemiologic and demographic data, and to compare these predictions against claims within the statutory health insurance.
Methods:
Indicators for operative (number of coronally decayed or filled teeth, root surface caries lesions, and fillings), prosthetic (number of missing teeth), and periodontal treatment needs (number of teeth with probing pocket depths (PPDs) ≥ 4 mm) from nationally representative German Oral Health Studies (1997, 2005, 2014) were cross-sectionally interpolated across age and time, and combined with year- and age-specific population estimates. These, as well as the number of children eligible for individual preventive services (aged 6 to 17 y), were adjusted for age- and time-specific insurance status and services’ utilization to yield predicted usage of operative, prosthetic, periodontal, and preventive services. Cumulative annual usage in these 4 services groups were compared against aggregations of a total of 24 claims positions from the statutory German health insurance.
Results:
Morbidity, utilization, and demography were highly dynamic across age groups and over time. Despite improvements of individual oral health, predicted usage of dental services did not decrease over time, but increased mainly due to usage shifts from younger (shrinking) to older (growing) age groups. Predicted usage of operative services increased between 2000 and 2015 (from 52 million to 56 million, +7.8%); predictions largely agreed with claimed services (root mean square error [RMSE] 1.9 million services, error range −4.6/+3.8%). Prosthetic services increased (from 2.4 million to 2.6 million, +11.9%), with near perfect agreement to claimed data [RMSE 0.1 million services, error range −8.3/+3.9%]). Periodontal services also increased (from 21 million to 27 million, +25.9%; RMSE 5.2 million services, error range +21.9/+36.5%), as did preventive services (from 22 million to 27 million, +20.4%; RMSE 3 million, error range −13.7/−4.7%).
Conclusion:
Predicting dental services seems viable when accounting for the joint dynamics of morbidity, utilization, and demographics.
Knowledge Transfer Statement:
Based on epidemiologic and demographic data, predicting usage of certain dental services is viable when accounting for the dynamics of morbidity, utilization, and demographics.
Introduction
The use of medical care is a result of the medical needs emanating from diseases to be prevented or treated, and further aspects like direct, indirect and opportunity costs, the availability of substitutes or complements to care, care availability, accessibility, acceptability, and quality (Boerma et al. 2014; Rodney and Hill 2014; World Health Organization 2018). Predicting the usage of medical care is critical for health services planning and resource allocation. Contrasting predicted and realized usage may also help to identify over- or undertreatment and can thereby assist policy makers in making informed decisions.
Estimating usage can be performed with varying complexity, from simple population-based modelling over models considering morbidity to models integrating utilization and population structure. In Germany, the nationally representative German Oral Health Studies (DMS), which are repeated cross-sectional evaluations of the German population, allow to assess dental morbidity across age and time; they also collect utilization estimates. Combining these epidemiologic data with population estimates could allow to predict the usage of different dental services (e.g., operative, prosthetic, periodontal, and preventive services).
A large majority of the population in Germany (nearly 90%) are members of the statutory health insurance, which collects dental services claims data with high granularity and publishes these on an annual basis. While claims data are prone to a number of biases, they could serve as a measure of the usage and allow to validate the predicted usage.
We aimed to combine epidemiologic and demographic data to predict dental services usage in Germany from 2000 to 2015, and to validate the predicted usage against realized claims. Using such data, we further aimed to assess how the dynamics in morbidity, utilization, and demographics are reflected in the resulting services usage.
Methods
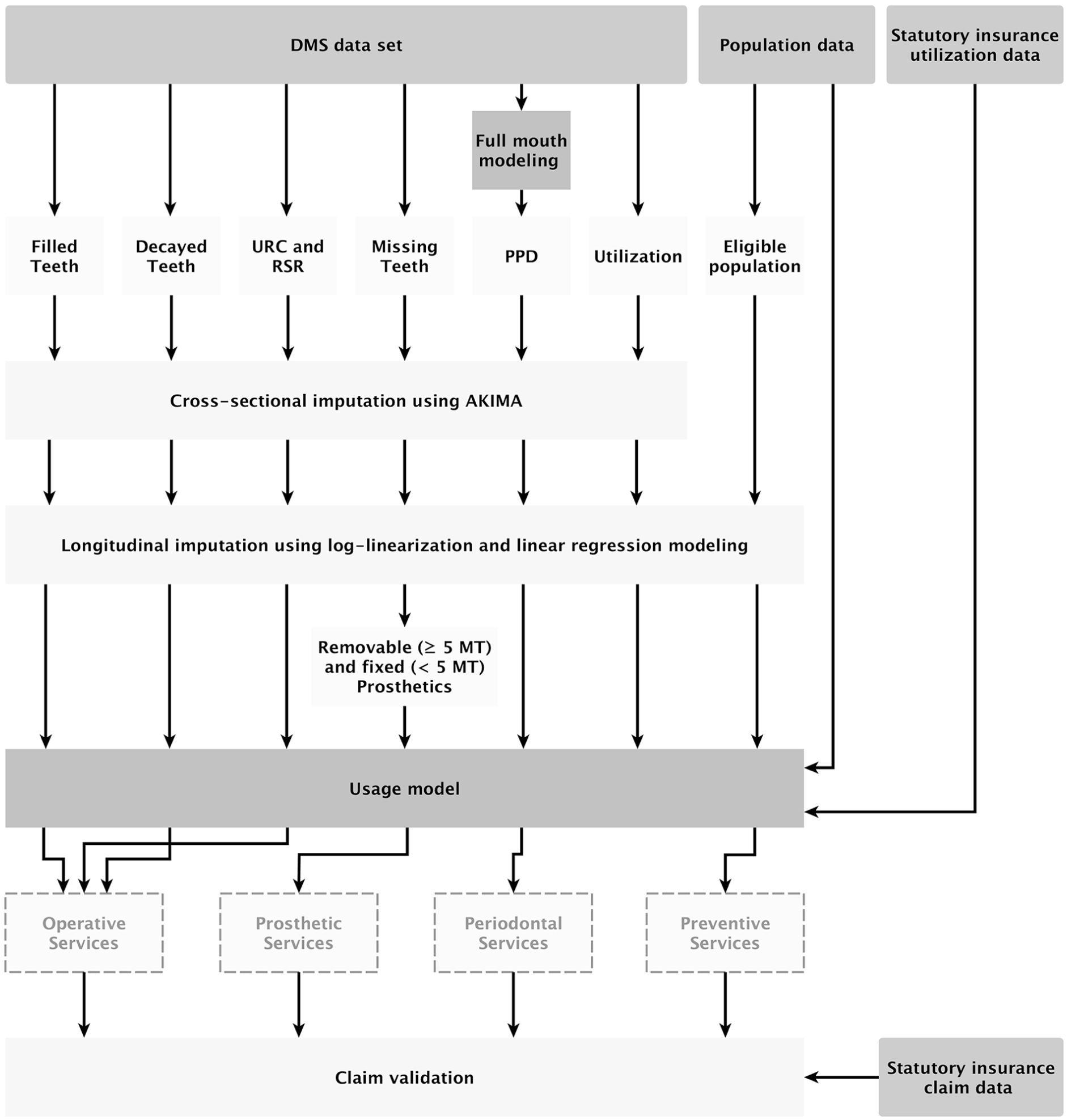
Reporting of this study follows the Strengthening the Reporting of Observational Studies in Epidemiology (STROBE) statement (von Elm et al. 2007) for observational studies, and the Transparent Reporting of a Multivariable Prediction Model for Individual Prognosis or Diagnosis (TRIPOD) statement (Moons et al. 2015) for the development of a prediction model. The development steps of the prediction model for dental services usage in Germany are displayed in Figure 1. Briefly, morbidity indicators for various dental conditions as well as dental services utilization (% of individuals in different age groups attending the dental service minimum once yearly) were cross-sectionally and longitudinally interpolated from repeated waves of the DMS III (1997), IV (2005), and V (2014). The following indicators were used and combined with age- and time-specific population estimates to predict annual usage in 4 different services groups (operative, prosthetic, periodontal, and preventive services). 1) The number of coronally decayed or filled teeth (DT, FT), root surface caries lesions, and fillings were used to predict operative services; 2) the number of missing teeth (MT) for prosthetic services, and 3) the number of teeth with probing pocket depths (PPDs) ≥ 4 mm for periodontal services. Additionally, 4) the number of children (aged 6 to 17 y) eligible for individual preventive services was estimated. Note that for operative and periodontal services, tooth-based calculations were performed, while for prosthetic and preventive services, individual based estimates were generated. Population-wide cumulative estimates in these 4 services groups were adjusted for insurance status and services’ utilization in different age groups and over time, and further considered the lifetime of different treatments (see below) to yield usage predictions for operative, prosthetic, periodontal, and preventive services. Cumulative annual usage was then compared against aggregations of claimed items from the statutory German health insurance.

Flowchart of the data processing and modeling pipeline. For each survey of the German oral health studies (DMS, 1997, 2005, and 2014), we extracted the mean morbidity indicator (see main text) for 3 age cohorts (12-y-old, 35- to 44-y-old, and 65- to 74-y-old). PPDs ≥ 4 mm on full-mouth level were modeled based on partial-mouth recordings using ensemble-learning techniques (Schwendicke et al. 2019). We further imputed mean morbidities for all age years using the AKIMA interpolation method (Akima 1970). Age-specific preventive services were deduced from population data. Thereafter the 6 variables of interest were imputed longitudinally (2000 to 2015) by applying log-linearization and regression modelling. The resulting data sets of means for each age year (10- to 90-y-old) and each calendar year (2000 to 2015) were combined with population data to compute the overall services usage based on age and calendar year. We further adjusted for utilization, insurance status, and lifetime of different treatments. Finally, our estimation was validated against the statutory insurance claims data. PPD, probing pocket depth; DMS, German Oral Health Studies; UCR, untreated root caries; RSR, root surface restorations; MT, missing teeth.
Data Source, Study Size, and Participants
Data from 3 waves of the DMS were used; DMS III from 1997, DMS IV from 2005, and DMS V from 2014. The DMS involve stratified multi-stage cross-sectional, nationwide probability samples of the population in Germany, with clinical and socio-epidemiological examinations having been conducted in different age cohorts (12-y-old, 35- to 44-y-old, 65- to 74-y-old, for DMS V also 75- to 100-y-old). The sampling design, data collection protocols, data availability, handling of missing values, and nonresponse analyses can be found elsewhere (Micheelis and Reich 1999; Micheelis and Schiffner 2006; Jordan et al. 2014; Jordan and Micheelis 2016) as well as in the Appendix.
Data Collection and Variables
Details on the collection of different morbidity indicators has been described in detail before (Schwendicke et al. 2018; Jordan et al. 2019; Schwendicke et al. 2019). Briefly, the following measures were recorded. 1) Coronal caries experience in permanent teeth (DT, MT, FT). 2) Root caries experience (untreated root caries [URC] and root surface restorations [RSR]) were collected on the accessible surfaces. 3) Periodontal assessment was performed according to different partial-mouth protocols throughout the DMS waves. Details on the validated transformation to full-mouth numbers via ensemble-learning (Schwendicke et al. 2019) can be found in the Appendix. A paper-based questionnaire was additionally completed by the subjects, including a question on the regular (minimum once yearly) utilization of dental services, as well as social demographics.
Age- and time-specific morbidity and utilization data from each DMS wave were first cross-sectionally interpolated (across age, from 10 to 100 y) and then longitudinally regressed (1997 to 2015), as described in detail elsewhere (Schwendicke et al. 2018; Jordan et al. 2019; Schwendicke et al. 2019). As a result, morbidity and utilization data were eventually available on an annual basis for the years 2000 to 2015 and for each age-year from 10 to 100 y.
Transformation into Predicted Usage
We predicted the usage in the 4 services groups for the years 2000 to 2015 as follows. 1) Operative services: DT and untreated root carious lesions were assumed to require a filling (we did not specify further details, e.g., number of surfaces or material). For untreated root carious lesions, we further assumed that only 60% would be restored, and 40% would be treated nonrestoratively. Existing fillings (FT) were assumed to require restoration renewal every 10 y (Raedel et al. 2017); 20% of these re-restorations were assumed to be performed with a full or partial crown (Lucarotti et al. 2005). Crowns were assumed to require renewal every 12 y (Lucarotti and Burke 2009). For root surface restorations, a replacement every 4 y was assumed (Hayes et al. 2016). 2) Prosthetic services: MT were assumed to require a prosthetic tooth replacement therapy, with MT ≤ 4 requiring a fixed dental prosthesis, and MT > 4 a removable dental prosthesis according to the regulations of the statutory health insurance in Germany (KZBV 2018). Prostheses renewal was assumed every 16 y for fixed dental prostheses (Pommer et al. 2012), and every 8 y for removable dental prostheses (Studer et al. 2008). From age 70 y onwards, we assumed an increasing proportion of protheses (up to 80% at age 95 y) to not be replaced any longer (Nitschke et al. 2001; Nitschke and Micheelis 2016; Rädel et al. 2018). We assumed 10% of prostheses to not be replaced but repaired in case of failure. 3) Periodontal services: We only predicted active periodontal treatments (APT), as only these (and not supportive periodontal therapy) are covered by the statutory health insurance. APT was assumed to be generated by each tooth with PPD ≥ 4 mm, and retreatment of APT assumed every 10 y (Schwendicke et al. 2016; Schwendicke et al. 2017). 4) Individual preventive services: These included examination, oral hygiene advice and re-motivation, fluoride application, and placement of fissure sealants. Preventive services are available for all children aged 6 to 17 y. All these services were assumed to be provided twice yearly for those children, except fissure sealants, which we assumed to be placed every 7 y, accounting for the longevity of sealants (based on a meta-analysis) and assuming only resin-based sealants to be placed (Kuhnisch et al. 2012). We assumed 4 and 8 teeth to be fissure sealed between age 6 to 12 and 12 to 17 y, respectively.
Morbidity estimates in each age group and year were combined with population estimates (2000 to 2015) to determine the predicted usage in different services groups (Statistisches Bundesamt 2012). The usage was then adjusted for age- and time-specific utilization patterns (KZBV 2017; Rädel et al. 2018). As our target population (and our validation population) comprised enrollees of the statutory health insurance only, which is a proportion of 86% to 87% of the population, we further adjusted for this for each year (Gesundheitsberichtserstattung 2018).
Validation and Sensitivity Analyses
The statutory health insurance in Germany collects treatment claims for single treatment items (KZBV 2017) and reports on aggregated claim numbers annually. We used a set of mutually exclusive and collectively near-exhaustive items to validate the predicted usage; details can be found in the Appendix. As operative services were only predicted for permanent teeth, we excluded fillings placed in primary teeth from the claims. For each year where claims data were available, we estimated the absolute and relative error (in %) between predicted and claimed services. Measures of the deviation between these 2 estimates were the root mean square error (RMSE, in million services) and error range (min./max., in %). If relevant deviations occurred, sensitivity analyses were performed to gauge the impact of our assumptions on the predicted usage and the resulting deviations. Details on sensitivity analyses can be found in the Appendix. Claims data was available for 2000 to 2015 for periodontal services, and 2006 to 2015 for all other services groups (i.e., the number of comparisons between predicted and claimed services was
Results
For the DMS III, 3,065 participants were included (response rate of 63.6%); for DMS IV and V, these numbers were 4,631 (63.1%) and 4,609 (50.1%), respectively. Utilization was dynamic over time and increased (Fig. 2). For some morbidities, clear trends emerged independently from age-specific effects: 1) The mean number of restored root surfaces first increased, then decreased. 2) The mean number of untreated carious root surfaces increased drastically over time. 3) The number of MT decreased. Also, the population eligible for preventive services decreased moderately over time.

Utilization, morbidity indicators, and eligible population. (
For other morbidities, and increasing the complexity in the observed time-dependent trends, age-specific changes occurred. 1) The mean number of DT over time decreased in children and increased in adults and seniors. 2) The mean number of FT decreased over time throughout nearly all age groups. Only in seniors, a minimal increase was noted. 3) The mean number of teeth with periodontal treatment needs was highest in adults in 2000 and in seniors in 2015. In adults, a decrease over time was noted, while an increase in seniors was found.
The predicted usage (on tooth level for operative and periodontal services and on an individual level for prosthetic and preventive services) and the deviation from claimed services for the different services are shown in Figure 3 and the Table. Further details can be found in the Appendix. With a predicted cumulative number of > 50 million operative procedures (fillings/crowns), operative services were most frequently used throughout the observational period. With around 25 million predicted procedures each in 2015, preventive and periodontal services were the second largest services groups. With around 2.5 million predicted procedures, prosthetic services were least often used.

Predicted and claimed services. The predicted cumulative usage of operative (
Predicted and Claimed Services (in millions).
For example’s sake, we show only every fourth year between 2000 and 2015. The root mean squared error (RMSE, in million services) as well as the error range (min/max, in %) were used to capture the deviation between predicted and claimed services. For some years, no claims data were collected or reported.
The cumulative number of predicted operative services (Fig. 3A) increased moderately between 2000 and 2015 (from 52 million to 56 million, or +7.8%). Predictions largely agreed with claimed services (RMSE: 1.9 million, error range: −4.6/+3.8%). Until 2010, we underestimated operative services, followed by a minimal overestimation between 2011 and 2015.
The cumulative number of predicted prosthetic services (Fig. 3B) also increased moderately (from 2.4 million to 2.6 million, or +11.9%), with near perfect agreement with claimed data (RMSE: 0.1; error range: −8.3/+3.9%). The increase in prosthetic services was caused by an increase in fixed prosthetic dentures, compensating for a decrease of removable dentures (see Appendix for details).
The cumulative number of predicted periodontal services (Fig. 3C) increased substantially (from 21 million to 27 million, or +25.9%). While we consistently overestimated periodontal services (RMSE: 5.2 million; error range: +21.9/+36.5%), the trend of increasing services usage was reflected in claims data, too. In our sensitivity analysis (see Appendix) we showed that our overestimation was largely due to the assumed retreatment period, i.e., the interval of APT provision. Longer intervals reduced the predicted usage and led to lower deviations between predicted and claimed use.
The cumulative number of predicted preventive services (Fig. 3D) also increased substantially (from 22 million to 27 million or +20.4%), while the claimed services remained rather constant. We consistently underestimated preventive services (RMSE: 3.0 million; error range: −13.7/−4.7%), while this underestimation decreased over the years and our predicted usage was eventually close to the 28 million claimed services. In our sensitivity analysis (see Appendix) we showed that our underestimation was largely due to the too low utilization rate we had assumed, while any kind of adjustment in that direction did not change the discrepancy in trends.
Discussion
This study aimed to assess if prediction of dental services provision is possible based on epidemiologic and demographic data. Our estimation of usage should not be set equal with “demand” for services, which is subject to further macro- or microlevel factors (some of which have been mentioned above) (Reda, Krois, et al. 2018; Reda, Reda et al. 2018). We found the usage to not be disconnected from morbidity and demographics, but to mirror them across both times for most services (the claimed services showed the same longitudinal patterns as the predicted ones). Several aspects need to be discussed among the specific services groups.
The usage of operative services was predicted based on the mean number of untreated (coronal and root) carious lesions (assuming them to require treatment) and existing restorations (assuming them to require re-restorations in the form of fillings or crowns). The assumption that root caries may also be treated nonrestoratively was, notably, made without strong data supporting it, which is a limitation. Another caveat, which we accepted for pragmatic reasons, was that we only had data on the number of coronally carious or FT available, and not surfaces. The same tooth may, in fact, receive multiple fillings (for different surfaces). We expect the impact of this to be limited, though. Overall, the predicted usage of fillings and crowns agreed largely with the validation (claims) data, which was not necessarily expected given the large number of (evidence-based) assumptions underlying our estimation. Notably, the decrease in FT and the decrease in re-treatments was partially offset by an increase in untreated coronal and root carious lesions in a growing elderly population. Our findings call for the development of concepts for preventing carious lesion development in this group and for managing their identified operative needs (Jordan et al. 2018, unpublished data). More generally, our study highlights that for estimating services use, researchers should not only consider morbidity, but also utilization and demographics. It was only by introducing all 3 aspects that the predicted usage for operative dental services was not necessarily decreasing (as morbidity may indicate) but shifting across age and hence even increasing.
Similarly, and against the observed (and consistent) trend of fewer missing teeth per individual, prosthetic services showed a moderate increase over time (in both predicted and claimed data). Prosthetic services were increasingly shifted toward older age groups (which have been growing), but also toward fixed instead of removable prosthetics. Thus, fewer teeth were replaced per prosthetic service provided. Our findings are relevant from a health economic perspective (prosthetic treatment costs may increase due to an increase in expensive fixed prosthetic services), but also for dental education. Undergraduate training in Germany should focus on fixed or implant-based prosthetics, as the use of removable dentures declined substantially. As a caveat, it is clear that in some individuals, the placement of fixed prostheses may well be possible for more than 4 missing teeth, and vice versa for removable prostheses. Our assumption is unlikely to hold true, but was a simplification grounded in the chosen patient-level approach for estimating prosthetic services.
Periodontal services have been substantially increasing over time. This was despite a robust reduction in periodontally affected teeth in the group of adults, and mainly grounded in population ageing and associated dynamics. We want to highlight that in this study, we only estimated periodontal services based on PPD (as is standard under the tenets of the statutory health insurance in Germany), and did not consider attachment loss. Also, we want to highlight that we consistently and substantially overestimated periodontal services use. It has been reported that the awareness of both the general population and dentists for periodontitis and its dental or systemic risks is limited in Germany, and there are a range of further indications that periodontal needs are currently not fully addressed (Deinzer et al. 2009; Eßer 2013). As indicated by our sensitivity analysis, it is also possible that re-treatment rates for APT may be determinants of services usage.
Preventive services also substantially increased over time, despite a shrinkage of the eligible population, mainly due to an increasing utilization of these services. We consistently underestimated preventive services use, while the gap between predicted and claimed services narrowed over time. This may be partially routed in us assuming fissure sealants (which fell into this service group) to last 7 y, which was mainly built on controlled and not routine data. In practice, replacement may be more frequent. Based on our sensitivity analysis, though, the impact of this assumption was limited, and our underestimation was rather driven by the assumed utilization rate. Generally, we were unable to elucidate why the claimed services remained rather constant (at around 28 million per y), while we predicted a trend of increasing usage.
This study comes with a number of strengths and limitations. First, by combining epidemiologic and demographic data we were able to predict the use of specific services groups. This may allow, to some degree, to identify under- or overtreatment, and to evaluate if the services usage follows the observed dynamics in morbidity and demographics (by large, it did). A model such as ours could be used for dental services planning. Second, we built on a large number of assumptions, but were able to underpin most with robust, nationally representative data from Germany or similar settings (like the National Health Service in England). Third, and as a limitation, morbidity and utilization—2 strong pillars of our model—were built on only few data points. The cross-sectional and longitudinal interpolations may not completely hold true. Fourth, we only made global predictions; it remains completely unclear if, on an individual level, over- or underservicing occurs. For example, sex-based analyses were not feasible, neither were analyses accounting for socioeconomic status, etc. Also, regional servicing was not reflected at all. Last, our model cannot claim generalizability. Children with primary teeth and individuals without insurance or with only private insurance (admittedly, a small group in Germany) were not included. Generally, only German healthcare was considered. It would be relevant to repeat the modelling in another healthcare system and contrast the findings between settings.
A number of recommendations can be derived, and our methodology can be refined in a number of ways. First, dental services estimation and workforce planning should not be built solely on morbidity (of 1 or multiple age groups or morbidities) or population estimates, but a combination of multiple factors. Only then can the joint dynamics impacting on services use be sufficiently captured. Second, the reasons underlying the over- and underestimation of preventive and periodontal services, respectively, should be explored, as this may help to both refine our model and improve or restrict access to these specific services. Third, our model should be applied and validated on a smaller spatial scale (Eke et al. 2016). Providing spatially specific estimations and extrapolating them into the future may be of significant use for workforce planning (Jager et al. 2016). Last, further services (for diagnostic, endodontic, and surgical services), also in children and on primary teeth, should be predicted, too. Specific models for special needs groups (e.g., elderly living in long-term care) may be developed building on a similar methodology.
Conclusions
Within the limitations of this study and the data used therein, predicting the usage of certain but possibly not all dental services was viable when accounting for the joint dynamics of morbidity, utilization, and demographics. Based on our analyses and despite improvements of the individual oral health, the usage of dental services in Germany did not decrease, but increased, mainly due to shifts from younger (shrinking) to older (growing) age groups. Comprehensively assessing the factors underlying dental services allows to identify possible drivers of usage and may assist healthcare organizers and planners in making informed decisions.
Author Contributions
F. Schwendicke, contributed to conception, design, data acquisition, analysis, and interpretation, drafted the manuscript; J. Krois, contributed to design, data acquisition, analysis, and interpretation, critically revised the manuscript; R. Jordan, contributed to conception, design, data acquisition, analysis, and interpretation, critically revised the manuscript. All authors gave final approval and agree to be accountable for all aspects of the work.
Supplemental Material
DS_10.1177_2380084420904928 – Supplemental material for Can We Predict Usage of Dental Services? An Analysis from Germany 2000 to 2015
Supplemental material, DS_10.1177_2380084420904928 for Can We Predict Usage of Dental Services? An Analysis from Germany 2000 to 2015 by F. Schwendicke, J. Krois and R. Jordan in JDR Clinical & Translational Research
Footnotes
Acknowledgements
The study was coordinated by Kantar Health GmbH, Munich (Germany) after a call for tenders published in the information system for European public procurement on May 31st, 2013 (2013-073518). We hereby acknowledge the contributions of the field and research staff of the “DMS V Surveillance Investigators’ Group.”
A supplemental appendix to this article is available online.
The German Oral Health Studies and the Institute of German dentists are proudly financed by the German dental profession via the German Dental Association (Bundeszahnärztekammer—Arbeitsgemeinschaft der Deutschen Zahnärztekammern [BZÄK] e.V.) and the National Association of Statutory Health Insurance Dentists (Kassenzahnärztliche Bundesvereinigung [KZBV] KdöR).
The authors declare no potential conflicts of interest with respect to the authorship and/or publication of this article.
References
Supplementary Material
Please find the following supplemental material available below.
For Open Access articles published under a Creative Commons License, all supplemental material carries the same license as the article it is associated with.
For non-Open Access articles published, all supplemental material carries a non-exclusive license, and permission requests for re-use of supplemental material or any part of supplemental material shall be sent directly to the copyright owner as specified in the copyright notice associated with the article.
